兵败如山倒——一美联储财政部联手,政策频出
亚太金融“保卫战“
2008年10月8日,日本央行在短期金融市场上实施紧急公开市场操作,向市场注资1.5万亿日元。10日,日本央行注资总额达到4.5万亿日元,创单日注资新高。
日本财务大臣兼金融担当大臣中川昭一14日宜布,政府将力争恢复《金融机能强化法》,以便向地方银行注入公共基金;由此同时,作为稳定股市的措施之一,日本政府还将进一步放宽企业回购股票的相关规定,并要求证交所披露市场卖空操作的更多信息。
韩国政府宣布将动用2400亿美元的外汇储备救市,涵盖所有银行及金融机构。
2008年10月14日,澳大利亚政府宣布了一项高达104亿澳元(相当于73亿美元)的计划。而此前两天,澳大利亚总理陆克文宜布:政府将为澳大利亚金融机构的所有存款提供为期3年的拒保,并承诺要为住房抵押贷款融资领域注人40亿澳元资金,以稳定房贷市场。
中国金融“保卫战”
2008年9月15日,中国人民银行公告,下调人民币贷款基准利率0.27个百分点,同时下调中小金融机构人民币存款准备金率1个百分点。2008年9月16日,中国保监会消息称,根据保监会、财政部、中国人民银行三部门9月11日联合发布实施的《保险保障基金管理办法》,中国保险保障基金公司正式挂牌成立。它被誉为是保单持有人的“最后安全网”。
2008年9月16日,中国银监会紧急通知各商业银行,要求严格白查,报送各银行投资雷曼兄弟和美林公司的有关资产情况。
2008年9月18日,财政部和国税总局通知,19日起将现行印花税的双向征收改为向卖出方单边征收。中央汇金公司决定,将在二级市场自主购入工行、中行和建行这三家银行的股票,并从当日起开始有关市场操作。国资委表示,鼓励央企大股东回购和增持上市公司股票,并承诺在一定时间内不减持所持“大小非”股份。
2008年9月21日,中国证监会发布《关于上市公司以集中竞价交易方式回购股份的补充规定(征求意见稿)》,计划放松上市公司通过二级市场回购股份的管制。
2008年11月5日,国务院总理温家宝5日主持召开国务院常务会议,研究部署进一步扩大内需促进经济平稳较快增长的措施。会议确定了当前进一步扩大内需、促进经济增长的十项措施。一是加快建设保障性安居工程。加大对廉租住房建设攴持力度,加快棚户区改造,实施游牧民定居工程,扩大农村危房改造试点。二是加快农村基础设施建设。加大农村沼气饮水安全工程和农村公路建设力度,完善农村电网,加快南水北调等重大水利工程建设和病险水库除险加固,加强大型灌区节水改造。加大扶贫开发力度。三是加快铁路、公路和机场等重大基础设施建设。重点建设一批客运专线煤运通道项目和西部于线铁路,完善高速公路网,安排中西部干线机场和支线机场建设,加快城市电网改造。四是加快医疗卫生、文化教育事业发展。加强基层医疗卫生服务体系建设,加快中西部农村初中校舍改造,推进中西部地区特殊教育学校和乡镇综合文化站建设。五是加强生态环境建设。加快城镇污水、垃圾处理设施建设和重点流域水污染防治,加强重点防护林和天然林资源保护工程建设,支持重点节能减排工程建设。六是加快自主创新和结构调整。支持高技术产业化建设和产业技术进步,支持服务业发展。七是加快地震灾区灾后重建各项工作。八是提高城乡居民收入。提高明年粮食最低收购价格,提髙农资综合直补、良种补贴、农机具补贴等标准,增加农民收人。提高低收入群体等社保对象待遇水平,增加城市和农村低保补助,继续提高企业退休人员基本养老金水平和优抚对象生活补助标准。九是在全国所有地区、所有行业全面实施增值税转型改革,鼓励企业技术改造,减轻企业负担1200亿元。十是加大金融对经济增长的支持力度。取消对商业银行的信贷规模限制,合理扩大信贷规模,加大对重点工程、“三农”、中小企业和技术改造、兼并重组的信贷支持,有针对性地培育和巩固消费信贷增长点。初步匡算,实施上述工程建设,到2010年底约需投资4万亿元(见图10-5)。为加快建设进度,会议决定,2008年第四季度先增加安排巾央投资1000亿元,2009年灾后重建基金提前安排200亿元,带动地方和社会投资,总规模达到4000亿元。
图10-5 4万亿元资金去向

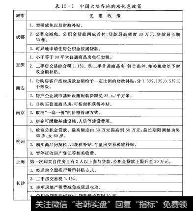
表10-1中国大陆各地购房优惠政策城市


2009年,中国政府出台了一系列汽车业救市措施。包括1月1日,燃油税改革正式实施,取消了原在成品油价外征收的公路养路费、航道养护费公路运输管理费、公路客货运附加费、水路运输管理费、水运客货运附加费六项收费,逐步有序取消政府还贷二级公路收费。1月20日~12月31日国家对1.6升及以下排量乘用车减按5%征收车辆购置税,鼓励小排量车的发展。实施新能源汽车战略和汽车下乡战略。











