文:恒大研究院 任泽平 罗志恒 贺晨 梁颖
导读
特朗普涉嫌泄露美国秘密情报,并对拜登政治迫害。9月24日,美国众议院议长佩洛西宣布对特朗普正式启动弹劾调查。
美国大选当前正处于党内初选前的辩论阶段,共和党内特朗普一枝独秀,特朗普在党内支持率高达86%,但整体民意支持率却不敌民主党的三大候选人。在此背景下,民主党正式发起对特朗普的弹劾。弹劾特朗普的结局会如何?将掀起怎样的连锁反应?是否会改变当前选情和中美关系?
核心观点
一、弹劾特朗普的背景、程序及可能结局
民主党弹劾特朗普是美国两党政治极化的体现,也是特朗普上台以来“通俄门”调查等一系列民主党弹劾诉求的延续与落地,乌克兰“电话门”只是弹劾情绪的催化剂。基于7月特朗普与乌克兰总统泽伦斯基举行的电话会议可能泄露美国秘密情报,并多次暗示乌克兰政府调查美国前副总统、民主党总统参选人拜登;9月24日,美国众议院议长佩洛西宣布对特朗普正式启动弹劾调查。“电话门”曝光后,此前部分反对弹劾特朗普的民主党议员转而支持弹劾程序。据CNN报道,截至26日,众议院民主党支持弹劾的议员已上升至215名(共235名)。共和党和民主党在意识形态和执政理念上有明显差异。自特朗普上台以来,民主党内激进派一直要求对其进行弹劾,但由于党内分歧、穆勒调查报告显示证据不足、众议院议长反对,弹劾均未能成行。民主党弹劾特朗普目标在于打击特朗普乃至共和党政治形象,并为民主党候选人争取政治筹码,增加获得2020年大选执政的概率。特朗普回应称弹劾是一场政治迫害。
弹劾总统需众议院和参议院投票通过,流程总体可分为五大步骤,当前弹劾议案处于第二步。在国会的法定职责权限中,众议院具有发起弹劾的权力,参议院具有最终决定权。弹劾可分为五大步骤:1)众议院议员发起弹劾提案;2)众议院议长佩洛西决定是否正式启动弹劾调查;3)众议院委员会通过投票决定是否有充足的证据发起弹劾,若投票超过半数,则将提案移交众议院;4)众议院全体投票决定是否发起弹劾,若超过半数,则国会正式弹劾总统;5)参议院举行审讯并全体投票决定是否弹劾总统,若超过2/3的参议员通过,则总统被弹劾并下台,极端鹰派副总统彭斯接替。
两党在参议院的力量分布对弹劾成败起到决定性作用,当前民主党在众议院占据优势,但共和党在参议院占据多数党席位,特朗普被成功弹劾的可能性较低。美国历史上共有3位总统面临弹劾,但没有总统因被弹劾成功而下台,弹劾历时3-6个月不等。2018年中期选举之后,民主党控制众议院435个席位中的235席 ,而共和党控制199席,剩余1席属于独立人士;参议院中民主党和共和党分别占45席和53席,共和党占据多数党席位。由于通过弹劾需要2/3的参议员投赞成票,即67票赞成票,这意味着在民主党参议员和2名独立人士全部同意弹劾的情况下,仍需争取20票共和党参议员的投票。此外,特朗普的执政平台优势、对竞选诺言的兑现以及资助人对共和党其他潜在竞选人员低成功率的考量,共同推升了特朗普在共和党内的支持率。当前特朗普共和党党内支持率已达到86%,被弹劾成功可能性较低。从历史看,美国有3位总统面临弹劾,其中安德鲁和克林顿被国会正式弹劾,但在最终的参议院投票中没有获得三分之二的投票,得以保持总统职务。尼克松总统则是在国会众议院几乎可以肯定通过弹劾总统的动议,并且也很可能会被参议院定罪的条件下,主动辞职。安德鲁、克林顿、尼克松的弹劾过程分别历时94天、127天和184天。
二、弹劾特朗普的连锁反应:美国经济、中美关系和大选选情
本次美国大选的四个重要时点包括:1)参议院对弹劾总统进行投票,2)2020年2月爱荷华州打响初选第一枪,3)2020年7月民主党确定总统候选人,4)2020年11月大选日投票。美国总统竞选程序涵盖宣布竞选意向、初选前辩论、初选、党内确定候选人、竞选运动、大选日、选举人团投票和总统正式就职等阶段,时间跨度从2019年春季开始,至2021年1月新总统就职结束。
乌克兰“电话门”发生前,共和党内部特朗普支持率高达86%,其他参选人基本没有替代特朗普的可能。民主党内部竞争较为激烈,经过三轮电视辩论,拜登、沃伦和桑德斯的支持率逐步稳定在前三。截至2019年9月中旬,民主党第三轮电视辩论后,拜登、沃伦和桑德斯的支持率逐渐稳定在党内前三,根据各民调网站最新结果,三人支持率平均值分别为30.2%、19.8%和16.6%。但在党内获得压倒性胜利的特朗普,整体的民意支持率却不敌民主党拜登、沃伦、桑德斯和哈里斯任意一人。民调显示特朗普和民主党候选人的最新二选一投票中,特朗普均处于劣势,且特朗普与拜登的支持率差距一度达16个百分点。其中,FOX News调查显示,特朗普与沃伦、特朗普与桑德斯、特朗普与哈里斯的支持率分别为38:52、40:46和 40:48。
美国政客、企业家、精英阶层和蓝领阶层对特朗普的看法分化,其支持者主要为偏老龄群体、农村群体、低收入群体、偏保守人群和学历偏低人群,包括铁锈州制造业失业工人和农民等。商界追求商业利益最大化,希望美国政府敦促中国改进市场准入、知识产权、产业政策等公平竞争政策,普遍反对特朗普关税政策,中国美国商会主席夏尊恩表示若特朗普下令美企离开中国,将付出政治代价。其中,受益于全球化的美国金融和科技企业反对特朗普的贸易保护主义,同时在知识产权保护、市场准入等方面有诉求,农业、能源等部门因加征关税受到实际损害而反对声音较高。铁锈州的传统失业工人和蓝领阶层,支持特朗普对华强硬,认为特朗普能让本国人得到更好的工作机会。根据Morning Consult,偏老龄群体、农村群体、低收入群体、偏保守人群和学历偏低的共和党人群对特朗普的支持率往往更高,分别为87%、89%、86%、96%和88%。
民主党内部分化为进步自由派(激进派)和传统建制派(温和派),两派在部分领域存在分歧,进步派往往寻求更激进的改革来解决问题。民主党支持率排名前五的总统参选人中,桑德斯和沃伦属于进步自由派,拜登和布蒂吉格属于温和派,而哈里斯则介于温和派与自由派之间。社会问题方面,进步派在移民问题上提倡非法移民“公民化”,建制派则支持禁止非法越境;在少数群体的权利保障上两派对保护妇女堕胎权、解决体制种族主义和保护LGBTQ+人群等达成共识;在收入不均问题上进步派更激进地代表工人利益,而以拜登为首的温和派则力求工人与富人的相互妥协。医保方面,进步派倾向于政府统一运作的全民医疗保险体系,温和派主张政府主导、公私并行,主张不对现有的奥巴马公私合营的平价医保体系进行彻底改革,而是进行温和修正。贸易与外交方面,进步派认为自由秩序使全球中产阶级失败,需要将解决国内和全球收入不平等问题纳入到贸易和外交政策中,但依旧赞同以往建立同盟的做法。温和派希望恢复美国在维持“自由国际秩序”上的角色,但考虑到工人群体是重要选民基础而对自由贸易有所保留。
弹劾特朗普将大概率失败,特朗普可能将更多精力用于内政,提振美国经济,中美贸易摩擦短期内可能不再升级但也难以一蹴而就解决,特朗普声誉可能受损支持率下降,对民主党的影响取决于特朗普政府能否提供拜豋父子腐败的证据。1)美国经济:美国当前经济放缓态势一方面源于周期性因素,另一方面源于中美贸易摩擦,若特朗普遭弹劾失败,其可能更加关注内政赢得选票,提振经济的动力将更为迫切,或将进一步施压美联储降息。2)中美贸易摩擦:短期不再升级,但难以一次性解决。中美贸易摩擦加速美国经济和股市下行,因此在提振美国经济和赢得两党斗争的动机下,特朗普短期可能不再升级中美贸易摩擦。但中方的诉求之一是取消全部关税,而这一诉求与美国鹰派立场和特朗普竞选纲领相违背。当前特朗普最好的策略是在中美贸易摩擦上不退缩也不升级,而转从地缘政治、舆论等其他领域对华施压,如9月25日美国国会参众两院外委会审议通过《香港人权与民主法案》,干涉中国内政。3)大选选情:特朗普名誉受损将导致其支持率下降,对民主党的影响取决于特朗普政府能否提供拜豋父子腐败的证据。从历史看,自克林顿1998年底遭弹劾,其支持率便从67.4%的任期高点开始下滑。尽管参议院于1999年2月否决弹劾议案,但美国选民对克林顿道德品质提出质疑,其支持率一度下行至54.6%,较弹劾前下降12.8个百分点。尽管弹劾特朗普失败的可能性较大,但“电话门”叠加前期“通俄门”等一系列事件将导致其名誉受损,摇摆派选民或将转投民主党。民主党方面,若特朗普政府最终能提供拜豋父子腐败的证据,则特朗普将有动力进一步将弹劾包装为政治迫害为自己“洗白”,拜豋形象大跌,民主党前期积累的竞选优势受损;若特朗普政府无力提供证据,仅凭借共和党在参议院优势否决弹劾,则民主党支持率或将上升。
不排除特朗普因证据确凿而被弹劾成功的小概率事件,则副总统彭斯作为第一顺位继任人,将代替特朗普完成余下任期,则中美关系将进一步严重恶化,但更多从意识形态上产生冲突。1)中美贸易摩擦:从关税打击转向意识形态对抗等非关税手段,贸易协定或难以达成;大选后美国对华强硬态度或仍将延续。彭斯作为极端鹰派人员,曾多次在中国南海、“一带一路”倡议等方面提出质疑,对华批评从贸易层面上升到意识形态层面,但彭斯同时是自由贸易的拥护者,并不赞成贸易壁垒和随意加征关税,因此在彭斯接任总统后,美国对印度、墨西哥等地区加征的关税可能会部分取消、缩小贸易摩擦的范围,但彭斯或将进一步施压中国,要求中方遵守多项不合理、不公平、高标准的贸易条款,从关税打击转向非关税手段。当前无论是彭斯还是民主党前三强候选人均对华贸易态度均偏鹰,若后续美国大选民主党上台,美国对华强硬态度或仍将延续。2)大选选情:民主党竞争对手换至彭斯,原先对阵共和党的策略需要调整,前期优势或需重新建立。若彭斯继任总统,彭斯大概率成为共和党2020年大选的提名候选人,当前民主党候选人三强拜登、沃伦和桑德斯的竞争对手换至彭斯,大选选情走向更大不确定性。
正文
1 弹劾特朗普的背景、程序及可能结局
当地时间9月24日,美国众议院议长南希·佩洛西宣布对美国总统特朗普正式启弹劾调查,并指出“特朗普总统的行为暴露出一些不光彩事实,表明总统背叛了他的就职誓言,背叛了我们的国家安全,也背叛了选举的公正性”。此后,特朗普回应称民主党发起的弹劾是一场政治迫害,并将公开其与乌克兰总统的电话内容。
1.1 弹劾背景及原因:“电话门”掀开两党政治极化局面
乌克兰“电话门”催化弹劾情绪,民主党正式发起对特朗普的弹劾调查。9月中旬多家外媒报道,据匿名政府官员透露,特朗普于7月与乌克兰总统泽伦斯基举行电话会议中泄露美国秘密情报,并多次暗示乌克兰政府调查美国前副总统、民主党总统参选人拜登(Joe Biden)和他的儿子(Hunter Biden),拜豋作为2020年美国大选的有力竞争者,其多项民调均领先于特朗普。在特朗普政府尚未提供拜登父子违法证据的前提下,民主党认为特朗普利用职位之便,打压竞争对手,并泄露国家安全秘密。当地时间9月24日,美国众议院议长南希·佩洛西宣布对美国总统特朗普正式启弹劾调查,并指出“特朗普总统的行为暴露出一些不光彩事实,表明总统背叛了他的就职誓言,背叛了我们的国家安全,也背叛了选举的公正性”。此后,特朗普回应称民主党发起的弹劾是一场政治迫害,否认自己言语不当,并于9月26日公开电话内容摘要。然而,摘要显示特朗普的确要求泽伦斯基调查乔·拜登是否曾干预乌克兰司法,使乌克兰停止调查其子亨特·拜登因任职而卷入的乌克兰公司腐败案件。根据这份概要,特朗普指出“有很多人在谈论拜登的儿子,说拜登停止了起诉,很多人想知道这件事,所以无论让司法部长做点什么,都是好事”。此外,特朗普在与乌克兰总统展开电话会议前,还曾指示美国政府暂停对乌克兰提供将近4亿美元的军事援助,此事件被视为特朗普向施压乌克兰总统施压的证据。
本次弹劾是前期民主党弹劾特朗普请求的延续与落地。自特朗普上台以来,民主党内激进派一直要求对其进行弹劾,但由于党内分歧、穆勒调查报告显示证据不足、众议院议长反对,弹劾均未能成行。从特朗普当选总统以来,民主党内一直有弹劾呼声,民主党试图弹劾特朗普的行动一直在持续。在特朗普指控奥巴马窃听、“通俄门”、特朗普私密顾问被判有罪时,民主党内都曾出现过弹劾特朗普的讨论。伴随2018年中期选举,民主党在夺回众议院多数席位后,民主党内借“通俄门”发起对特朗普弹劾的请求迅速增加,但正式弹劾始终未能启动。一方面,伴随穆勒“通俄门”调查结束,由于调查报告并未给出明确指示,民主党内进行弹劾调查的成功性降低。另一方面,民主党党内温和派与激进派观点出现分歧,温和派担忧在未出现决定性证据之前弹劾总统将使民主党失去民意。此外,众议院议长佩洛西(Nancy Pelosi)出于担忧弹劾可能造成的政治影响而始终反对针对总统的弹劾请求,她指出弹劾会造成党内的进一步分歧,并在2020年大选中对民主党带来不利影响。她认为,扳倒特朗普的唯一有效方式是选票,民主党展现出团结的意志更为重要。乌克兰“电话门”曝光后,部分此前反对弹劾特朗普的民主党议员转变态度,表示支持弹劾程序,这其中包括反对者中最具影响力之一的约翰·刘易斯(John Lewis)。据澎湃网报道,截至9月24日,共有154名民主党众议院党团成员支持弹劾总统,并且这一数字还在迅速增长。据CNN报道,截至26日,众议院民主党支持弹劾的议员已上升至215名。
2020年大选临近,民主党弹劾特朗普是美国两党政治极化的体现。共和党和民主党在意识形态和执政理念上有明显差异。共和党属于保守党派,奉行文化保守主义、经济古典自由主义,强调企业精神、限制政府规模和政府管制、公平贸易、减少社会保障水平等,支持减税、反对非法移民、减少社会保障水平、保留持枪权利等;民主党支持新政自由主义理念,提倡缩小贫富差距、加大政府经济干预以及更多社会福利、“宽待”移民以及包容多元文化,认为减税加重联邦政府债务负担。在美国2020年大选临近的大背景下,民主党弹劾特朗普将打击特朗普乃至共和党政治形象,并为民主党候选人争取政治筹码,增加获得2020年大选执政的几率。

1.2 弹劾条件和程序:参众两院同时通过,历经五大步骤
弹劾总统需众议院和参议院投票通过,并总体分为五大步骤,当前弹劾流程处于第二步。根据美国宪法规定,如果有足够多的议员投票认定总统犯“叛国罪、受贿罪或其他严重罪行和不检行为”,国会可以在总统任期未满前解除其职务。完整的弹劾程序主要通过众议院和参议院共同完成,其中,众议院具有发起弹劾的主要权力、而参议院具有最终决定权。具体来看弹劾可分为五大步骤:1)众议院议员发起弹劾提案;2)众议院议长佩洛西决定是否正式启动弹劾调查;3)众议院委员会通过投票决定是否有充足的证据发起弹劾,若投票超过半数,则将提案移交众议院;4)众议院全体投票决定是否发起弹劾,若超过半数,则国会正式弹劾总统;5)参议院举行审讯并全体投票决定是否弹劾总统,若超过三分之二的参议员通过,则总统被弹劾并下台。
美国历史上共有3位总统面临弹劾,但没有总统因弹劾成功而下台,弹劾历时3-6个月不等。3名面临弹劾的总统分别为第17任总统安德鲁·约翰第37任总统尼克松和第42任总统克林顿,其中安德鲁和克林顿被国会正式弹劾,但在最终的参议院投票中没有获得三分之二的投票,得以保住总统职务。尼克松总统则是在国会众议院几乎可以肯定通过弹劾总统的动议,并且也很可能会被参议院定罪的条件下,主动辞职。安德鲁、克林顿、尼克松的弹劾过程分别历时94天、127天和184天。

1.3本次弹劾可能结局:弹劾特朗普大概率失败
两党在参议院的力量分布对弹劾成功与否起到决定性作用,当前众议院民主党占据优势,而参议院共和党占据多数党席位。2018年中期选举之后,民主党控制众议院435个席位中的235席 ,而共和党控制199席,剩余1席位独立人士;参议院中民主党和共和党分别占45席和53席,共和党占据多数党席位。由于通过弹劾需要三分之二的参议员投赞成票,即67票赞成票,这意味着在民主党参议员和2名独立人士全部同意弹劾的情况下,仍需争取20票共和党参议员的投票。
特朗普的执政平台优势、对竞选诺言的兑现以及资助人对共和党其他潜在竞选人员成功率的考量,共同推升了特朗普在共和党内的支持率。当前特朗普共和党党内支持率已达到86%,被弹劾成功可能性较低。特朗普党内支持率居高不下主要有三点原因:一是作为现任总统,特朗普公共知名度高,能享受更多集中资源,包括较长的出镜时间、竞选集资的优势等,一般而言总统均可通过职位优势避开党内提名的“内战”。二是尽管特朗普上台以来引发国内外动荡,但其整体一直尽力兑现竞选诺言,并为2020年竞选连任铺路,“信守承诺”的印象可进一步吸引党内选民支持。三是资助人出于对其他共和党竞选人成功率的考量,减少了对其他共和党员的资助。由于竞选总统费事费力费财,共和党人需要权衡得失才能宣布参加竞选。截至2019年9月,包括特朗普在内的共和党竞选人员工募集1.3亿美元,其中特朗普募得资金1.2亿美元,党内资源明显向特朗普汇集。在特朗普党内支持率高企的情况下,参议院通过弹劾议案的可能性较低。事实上,据《国会山报》报道,在佩洛西宣布正式启动弹劾调查后,美国参议院共和党立刻表示反对,并称对特朗普的弹劾没有依据,将否决众议院通过的任何弹劾条款。


2弹劾特朗普的连锁反应:当前美国总统大选选情分析
2.1美国总统大选制度及流程
美国总统掌握最高行政权,但受国会立法权和法院司法权制衡。美国实行总统制,总统作为美国的国家元首、政府首脑、最高领袖和军事统帅,在国家行政、军事、司法和外交上掌握实权,但其权力受到国会和最高法院的制约,例如总统可一票否决国会通过的任何法案,但国会两院也可通过三分之二多数票推翻总统的一票否决;总统有权提名联邦法官,但需经参议院同意。若总统由于突发事件离职,将由副总统、参众议会议长及内阁成员按次序接任。
美国总统竞选程序涵盖宣布竞选意向、党内初选前辩论、党内初选、党内确定候选人、竞选运动、大选日、选举人团投票和总统正式就职等阶段,时间跨度从选举年前一年春季开始,至选举年后一年总统就职典礼结束。美国总统选举每四年举行一次,连选连任不得多于2次。根据美国宪法,达到年满35岁、在美国居住至少14年和在美国出生或在美国宪法通过时为美国公民这三个条件即有资格竞选总统。1)选举年前一年春季开始,有意参加总统竞选的公民陆续宣布竞选意向,随后通过电视辩论、接受采访等方式进行初选前宣传造势。2)选举年2-6月,各州陆续举行党内初选,选民在初选前明确党派身份,通过党团会议或直接初选两种形式推选认可的总统参选人与本党承诺代表,各党在各州的初选程序存在差异,包括是否允许其他党派人士参与、各总统参选人在本州获得承诺代表票数按得票比例分配还是胜者全得等。3)选举年7-8月,两党将分别召开全国代表大会,由承诺代表和未承诺代表(民主党称超级代表)共同投票确定本党总统候选人,并由总统候选人提名副总统候选人以及制定和讨论通过总统竞选纲领。4)两党全国代表大会后,两党总统候选人将开展持续8-9周的密集的竞选运动以争取选票。
美国总统选举实行选举人票制度,胜者全得。全国选民投票日,即大选日,美国选民将前往各州指定地点投票,选出意向的总统以及本州选举人。根据选举人票制度,各州选举人票数与其联邦议员数相等,50个州拥有2票固定票数(对应全国共100名参议员)和按人口比例分配的额外票数(对应全国共435名众议员),加上华盛顿特区的3票,美国共有538张选举人选票。选举人投票日,各州和哥伦比亚特区被推选出的“选举人”将前往各州的首府投票,赢得的选举人票超过总数的一半(270张)的候选人将当选总统。若没有候选人获得半数以上选举人票,则国会众议院将从得票最多的前三名候选人中选出总统。选民在选举日除给总统候选人投票外,除内布拉斯加州和缅因州按普选得票比例分配选举人票外,其他48个州和华盛顿特区均奉行“赢者全拿”的规则,在该州普选得票较多的候选人将会获得该州全部选举人票,当选的选举人必须宣誓在选举人投票时将票投给在该州获胜的候选人。选举年次年的1月,总统将举行就职典礼宣誓就职,美国的总统选举也于此宣告结束。

本次美国大选的四个重要时点包括:参议院对弹劾总统进行投票;2020年2月爱荷华州打响初选第一枪;2020年7月民主党确定总统候选人;2020年11月大选日投票。此次民主党弹劾特朗普事件将从根本上影响美国大选局势。此外,爱荷华州采取党团会议这种较为复杂的初选形式,所需时间较长,因此在每次选举中最早开始初选程序,是两党总统参选人争取提名的第一战场,对于初选结果的影响举足轻重。由于共和党内部总统特朗普的支持率很高,目前仍未有强力竞争者出现,党内也未组织初选辩论等竞选活动,部分州已决定取消共和党初选以支持特朗普,共和党总统候选人基本没有悬念。民主党战况激烈,计划共举行12轮党内辩论,截至2019年9月已举行三轮电视辩论,参选人已被淘汰至10人,且仍未有参选人的党内支持率达到50%以上。

2.2当前主要参选人的竞选主张
2.2.1共和党v.s.民主党:民主党参选人同一阵线抨击特朗普
民主党总统参选人数量远多于共和党,党内竞争激烈。根据美国选举委员会数据,截至2019年9月,2020年大选共和党共有129人报名,为选民所周知的参选人除特朗普外仅有3人,且这3人的党内支持率不到5%,可忽略不计;民主党共有281人报名,但并非所有参选人均能出现在初选辩论环节。民主党对电视辩论设置了门槛,只有20位候选人能够参与辩论,必须在民主党委员会的3项民调中任意一个达到1%支持率,或拥有至少6.5万捐助者(来自20个不同的州,每个州至少200位),随着第三轮电视辩论将参与门槛提高至捐助者总人数达到13万人,并在4项民主党委员会认可的民调中每项都至少获得2%的支持率。由于电视辩论曝光度对争取选民至关重要,未获得电视辩论的参选人陆续退出,民主党参选人逐渐缩减至10人。第三党派如自由党、绿党、公民党等虽也有报名人士,但由于其选民基数低、募得竞选资金少、公众曝光度低,对大选难以产生影响。
共和党和民主党在执政理念、经济文化政策上有明显差异,民主党参选人大多将抨击特朗普作为主要竞选手段之一。共和党支持减税、反对非法移民、减少社会保障水平、保留持枪权利等,而民主党则认为减税加重联邦政府债务负担、主张缩小贫富差距、政府提供较多社会福利,鼓励多元文化,“宽待”移民。因此各总统参选人在电视辩论、公开采访以及个人竞选网站宣传语上,大多将抨击特朗普作为阐释竞选主张的一部分。民主党首轮电视辩论中,各民主党参选人团结一致,批评特朗普关于税收、医疗保健和收入不平等的政策,根据NBC统计,拜登在首轮电视辩论中9次提及特朗普,吉利布兰德和威廉姆森各提及7次。
如医保方面,2008年通过的奥巴马的平价医疗法案要求所有美国公民购买医疗保险以获得政府基本医疗保障,民主党参选人基本都赞同政府主导医保的行为,而特朗普反对政府主导医保,在任期间一直试图废除奥巴马医改方案。气候变化方面,民主党总统参选人普遍认为应该对气候变化采取行动,而特朗普认为气候变化是骗局,因此退出了巴黎协定和废除了奥巴马政府的一些相关规定。基建方面,特朗普与民主党达成2万亿美元基建计划,以升级高速公路,铁路,桥梁和宽带。移民方面,特朗普对八个国家颁布了旅行禁令,减少难民入境、试图取消针对童年非法带入美国的人的“延期行动”计划等,而民主党参选人则号召“宽待”移民,部分甚至提倡为非法移民提供成为正式公民的途径。


2.2.2民主党内部:进步派和传统建制派部分领域存在分歧
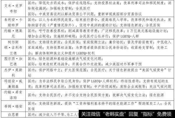
民主党内部分为进步自由派(即激进派)和传统建制派(即温和派),建制派是民主党主流。一般而言,支持提高最低工资标准、支持“单一支付医保”、严格管控枪支、扩大同性恋社群权利、保护移民等内容的参选人被归类于偏左的“进步主义者”,传统建制派参选人的政策则更为保守,但也存在两派之间的模糊地带。民主党支持率排名前五的总统参选人中,桑德斯和沃伦明确属于民主党进步自由派。拜登和布蒂吉格明确属于民主党温和派,而哈里斯则介于温和派与自由派之间。
社会问题方面,进步派和温和派在移民问题上存在分歧,在少数群体的权利保障上达成共识,在收入不均问题上进步派更激进地代表工人利益。在移民问题上,进步派提倡非法移民“公民化”,建制派则支持禁止非法越境。沃伦认为应当扩大合法移民并创造一条通往公民身份的道路,桑德斯也主张移民改革,表示将对非法越过边界的难民予以“去罪化”。温和派参选人则表示将保留禁止非法越境的法律。在少数群体权利保障问题上,进步派和温和派对保护妇女堕胎权、解决体制种族主义和保护LGBTQ+人群等达成共识。在收入不均问题上,桑德斯和沃伦更激进地代表工人利益,以求用较剧烈的改革改善收入不均问题,而以拜登为首的温和派则力求工人与富人的相互妥协,企业家候选人杨安泽则提出较为不同的观点,要确定并保障居民普遍基本收入,对符合年龄的公民每人每月发放1000美金无条件的自由红利。
医保方面,进步派倾向于政府统一运作的全民医疗保险体系,温和派主张公私并行。尽管民主党都认为应由政府主导医保体系,但进步派在医保政策上更为激进,桑德斯提出由联邦政府统一支付所有医疗保险,雇主将被禁止提供私人保险,公民不需要自付费用,但并未明确指明资金来源于何种税收。沃伦承诺在当选后,实行医疗保险的转移支付,大公司和“亿万富翁”们支付更多费用,中产阶级支付更少的费用。以拜登为首的温和派参选人则认为这会导致过高成本和低下效率,更倾向于不对现有的奥巴马公私合营的平价医保体系进行彻底改革,而进行温和修正。
贸易与外交方面,进步派认为自由秩序使全球中产阶级失败,温和派希望恢复美国在维持“自由国际秩序”上的角色、但考虑到工人群体是重要选民基础而对自由贸易有所保留。桑德斯和沃伦都反对自由贸易,认为自由国际秩序已使全球中产阶级失败,需要将打击国内和全球收入不平等问题纳入到外交政策中,但依旧赞同以往建立同盟的做法。桑德斯认为目前中美贸易关系不利于美国的就业增长和财富平等,计划通过修改贸易政策来赢得这场竞争。沃伦认为美国贸易政策长期被企业和金融利益左右、侵害中产阶级利益,提出要基于整体社会利益彻底重构美国贸易政策,中美达成协议需满足人权、劳工权利等各种附加条件。拜登和布蒂吉格则希望恢复和保护美国作为全球安全保证者的角色,拜登拥护自由贸易、拥护全球多边外交,认为中美问题不在于贸易逆差,而在于中国存在的知识产权盗窃和钢铁倾销问题。
2.3两党主要参选人民调支持率
截至2019年9月中旬,即本次“乌克兰电话门”发生前,共和党内部特朗普支持率高企,特朗普在共和党内基本不存在对其连任构成威胁的参选人。出于担忧特朗普在党代会上暴露弱点、党内缺乏其他有力参选人和节约资金的综合考虑,南卡罗来纳州,内华达州,亚利桑那州和堪萨斯州甚至取消党内初选以表示对特朗普连任的支持。

民主党内部竞争较为激烈,经过三轮电视辩论,拜登、沃伦和桑德斯的支持率逐步稳定在前三。截至2019年9月中旬,民主党第三轮电视辩论后,拜登、沃伦和桑德斯的支持率逐渐稳定在党内前三,根据各民调网站最新结果,三人支持率平均值分别为30.2%、19.8%和16.6%。

但在党内获得压倒性胜利的特朗普,支持率却不敌民主党拜登、沃伦、桑德斯和哈里斯任意一人。FOX News、SurveyUSA等民调网站对特朗普和民主党候选人的最新二选一投票调查显示,无论在特朗普与拜登、特朗普与沃伦、特朗普与桑德斯、特朗普与哈里斯二选一投票中,特朗普均处于劣势,且特朗普与拜登的支持率差距一度达16个百分点。

美国政客、企业家、精英阶层和蓝领阶层对特朗普的看法存在分化,其支持者主要为偏老龄群体、农村群体、低收入群体、偏保守人群和学历偏低人群,包括铁锈州制造业失业工人和农民等。特朗普在政界受到共和党党员的高度认可,受到民主党党员的猛烈抨击。商界追求商业利益最大化,希望美国政府敦促中国改进市场准入、知识产权、产业政策等公平竞争政策,普遍反对特朗普关税政策,中国美国商会主席夏尊恩表示,特朗普或许有权命令美国企业离开中国这个世界第二大经济体,但这样做将会让他付出政治代价。其中,受益于全球化的美国金融和科技企业反对特朗普的贸易保护主义,同时在知识产权保护、市场准入等方面有诉求,希望中国扩大金融开放,但反对特朗普通过关税解决以及不确定性带来的资本市场动荡;制造业相对而言受益于国内减税和对外加征关税,但是国内劳动力成本偏高、加征关税导致的原材料采购成本上升对冲了其受益程度;农业、能源等部门因加征关税受到实际损害而反对声音较高。精英阶层因特朗普否定奥巴马时期的重大成果而对特朗普较为抵触。铁锈州的传统失业工人和蓝领阶层,支持特朗普对华强硬、向世界各国索要利益的行为,认为特朗普能让美国更富有,让本国人得到更好的工作机会。根据Morning Consult数据,偏老龄群体、农村群体、低收入群体、偏保守人群和学历偏低的共和党人群对特朗普的支持率往往更高,分别为87%、89%、86%、96%和88%。


2.4未来形势展望:大选战局重新洗牌
2.4.1若弹劾失败或僵持:民主党声誉受挫,反为特朗普连任提供弹药
由于参议院被共和党控制,民主党对特朗普的弹劾大概率将失败,产生如下后果:
1)美国经济:当前美国处于周期性向下阶段,经历弹劾后,特朗普将更注重提振经济。美国当前经济放缓态势一方面源于周期性因素,另一方面源于中美贸易摩擦,若特朗普遭弹劾失败,则其提振经济的动力将更为迫切。美国当前总体处于库存周期、产能周期共振向下阶段,房地产因美联储降息得到部分提振但有限,美国经济本身已运行至周期性放缓阶段;中美贸易摩擦升级对美国出口、投资带来负面冲击,加速美国经济下行。即便民主党弹劾特朗普失败或僵持,承受两党斗争压力的特朗普在此期间,为保全自身将更有动力提振经济,或进一步施压美联储降息。
2)中美贸易摩擦短期不再升级,但难以一次性解决。在提振美国经济和赢得两党斗争的动机下,特朗普将以更积极姿态促成中美达成贸易协定,短期中美贸易摩擦将不再升级。但中方的诉求之一是取消全部关税,该条件不满足则无法达成协定,而这一诉求与美国鹰派立场和特朗普竞选纲领相违背,特朗普出于选票考虑同意这一诉求的可能性较小,出于避免美国经济下滑的目的也不宜升级中美贸易摩擦。因此,当前特朗普最好的策略是在中美贸易摩擦上不退缩也不升级,而转从其他领域对华施压,如2019年9月25日美国国会参众两院外委会审议通过《香港人权与民主法案》,干涉中国内政。
3)大选选情:特朗普名誉受损将导致其支持率下降,对民主党的影响取决于特朗普政府能否提供拜豋父子腐败的证据。从历史经验来看,自克林顿1998年底遭弹劾,其支持率便从67.4%的任期高点开始下滑。尽管参议院于1999年2月否决弹劾议案,但美国选民对克林顿道德品质提出质疑,其支持率一度下行至54.6%,较弹劾前下降12.8个百分点。尽管当前弹劾特朗普失败的可能性较大,但“电话门”叠加前期“通俄门”等一系列事件的叠加必将导致其名誉受损,摇摆派选民或将转投民主党。民主党方面,若特朗普政府最终能提供拜豋父子腐败的证据,则特朗普将有动力进一步将弹劾包装为政治迫害为自己“洗白”,拜豋形象大跌,民主党前期积累的竞选优势受损;若特朗普政府无力提供证据,仅凭借共和党在参议院优势否决弹劾,则民主党支持率或将上升。
2.4.2若弹劾成功:彭斯继任,对华态度进一步强硬,两党战局重新洗牌
尽管我们认为对特朗普的弹劾大概率失败,但无法排除特朗普因证据确凿而被共和党放弃的可能性,若民主党此次对特朗普弹劾成功,副总统彭斯作为第一顺位继任人,将代替特朗普完成余下任期,则可能出现以下情形:
1)中美贸易摩擦:从关税打击转向意识形态对抗等非关税手段,贸易协定或难以达成;大选后美国对华强硬态度或仍将延续。彭斯作为极端鹰派人员,曾多次在中国南海、“一带一路”倡议等方面提出质疑,对华批评从贸易层面上升到意识形态层面,但彭斯是自由贸易的拥护者,并不赞成贸易壁垒和随意加征关税,因此在彭斯接任总统后,美国对印度、墨西哥等国加征的关税可能会部分取消、缩小贸易摩擦范围,但对于中美贸易协定,彭斯或将进一步施压中国,要求中方遵守多项不合理、不公平、高标准的贸易条款。由于两党对华遏制已达成共识,尽管拜登反对贸易关税、认为损害农民和工人利益,但其对中国态度自六月以来逐步强硬,目前是对华理性鹰派,认为美国“正在与中国竞争”、“需要对中国强硬”,计划通过多边外交联合盟国打击中国不公平贸易行为。沃伦认为美国贸易政策长期被企业和金融利益左右、侵害中产阶级利益,赞同特朗普的关税政策,提出要基于整体社会利益彻底重构美国贸易政策,中美达成协议需满足人权、劳工权利等各种附加条件。而桑德斯对华态度则更为激进,要将中国列为汇率操纵国,认为目前中美贸易关系不利于美国的就业增长和财富平等,计划通过修改贸易政策来赢得这场竞争。综上,无论大选是共和党还是民主党前三强候选人当选总统,美国对华强硬态度或仍将延续。
2)大选选情:民主党竞争对手换至彭斯,原先对阵共和党的优势或需重新建立。若彭斯继任总统,相较于如今宣布参选的支持率不到5%的共和党三位候选人,彭斯大概率成为共和党2020年大选的提名候选人。当前民主党候选人三强拜登、沃伦和桑德斯相对于特朗普累积的优势明显,但竞争对手换至彭斯后,其打击特朗普的竞选手段失效,大选选情走向更大不确定性。












