讲分门别类的背后:资产类、负债类会计科目
资产负债表的资产项目和负债项目下,包含一系列会计科目,这些科目展示了上市公司的家底、虚实,把握其内涵,熟悉其应用,非常有助于投资者判断一家上市公司的资产质量、资产安全性乃至投资价值接下来,我们选取一些重要科目进行解读,菌先从资产项目下的会计科目说起(见图14-1)。
图14-1

应收票据
假设A公司卖给B公司一批货,B公司没有马上支付现金,而是给了A公司一张汇票,这张汇票对A公司来说就是应收票据,票据上会载明未来付款日期。届时凭票据,A公司就可以到银行从B公司的账上取得现金。汇票一般分为银行承兑汇票与商业承兑汇票两种(见表14-1)。前者有银行信用保证(B公司若没钱,银行要替B公司出钱),基本上相当于现金,可以很方便地在银行进行“贴现”(将汇票交给银行,提出现金,相当于抵押贷款)。
表14-1应收票据明细项目

商业承兑汇票则不一定有银行信用保证,贴现难度较高(除非相当有实力的大公司开具的商业承兑汇票,对于普通小公司开具的汇票,银行不会提供贴现业务)。相比较而言,银行承兑汇票的信用等级更高。虽然商业承兑汇票的风险并不大,但投资者可以从一家上市公司应收票据的构成中,看出该公司的“市场地位”。
产品较为热销的上市公司普遍会要求收货人支付有银行信用作保证的银行承兑汇票。因此,其定期报告应收票据可能都是银行承兑汇票。相反,产品不算热销的上市公司,其应收票据则大多数为商业承兑汇票。上述分析,其实给投资者提供了一个思路—从一家上市公司销售商品的收款方式,可以看出公司产品的市场竞争实力。产品极为抢手的上市公司,可能是先收款再发货,在报表中则体现为预收账款多;产品热销的上市公司,可能是一手交货一手拿钱,在报表中,体现为货币资金多;产品较为热销的上市公司,可以要求收货人支付银行承兑汇票,其次才是支付商业承兑汇票;接下来,身处竞争激烈市场的上市公司,产品竞争力不强,没有实力要求收货人提供汇票,只能接受没有什么保障的延期付款方式,于是形成了应收账款。
当然,绝大多数公司推广新产品时,都会面临开拓市场的困难,这个时候,接受具备一定风险的付款方式是无法回避的现象,只要这些延期支付的金额在公司的收入中占比不大,还是可以理解的。
应收账款
与应收票据一样,应收账款也是企业卖出商品后未马上收到货款,但应收票据有汇票做保障,应收账款却没有相应的保障。因此,应收账款存在货款不能收回的可能性较应收票据大得多。
一般而言,应收账款与上市公司的营业收入应该保持比较稳定的比例关系,这个比例当然越小越好。应收账款突然大增,且增幅高于营业收入增幅,往往不是好兆头。经验表明,很多业绩突然“变脸”的公司,事发前都在应收账款科目上露出过马脚。投资者应当明白这样一个道理:对销售方来讲,应收账款是所有收款方式中保障性最低、风险最大的一种,应收账款大量增加,等于使自己陷入巨大的风险中。当然,在营业收入增加的前提下,应收账款能够减少,则是吉兆。这说明企业的产品竞争力增强了。鉴于应收账款的风险性,除了要关注其数额外,还要看附注中与应收账款相关的各种明细表。其中,最值得关注的是“应收账款账龄情况表(见表14-2)。在应收账款的构成中,一年以内的应收账款所占比例当然是越多越好。
投资者对薄利多销类型的上市公司进行估值时,尤其要注意其应收账款问题。试想,某家生产彩电的公司,一台彩电的销售收入是4000元,净利润是40元,如果销售的100台彩电中有一台的钱没收回来,就等于赔上了其余99台彩电所赚的钱。也就是说,如果这家公司实际经营中存在1%的坏账率,则是做赔本生意。
表14-2应收账款按账龄分析金额

对于应收账款,除了账龄分类外,还应关注公司的坏账准备情况。所谓坏账准备,就是为了反映可能存在的账款无法全额回收的情况,在计算当期利润时扣除一些金额。这样一来,企业赢利能力与资产质量的水分更少出现突然“变脸”的可能性更低。
需要指出的是,在账龄明细表中,“账面余额”减去“坏账准备”才是资产负债表中“应收账款”科目下的金额(见表14-2)。换句话说,“应收账款”科目下的金额并非上市公司账面上真实的应收账款金额,而是挤出了可能存在的“水分”后,或者说“瘦身”后的金额。此类对资产的“瘦身”处理方式,不仅存在于应收账款,在资产类会计科目中也会多处出现,如其他应收款、存货等。计提坏账准备的方法较为复杂,各公司不尽相同,甚至差异很大。多数公司计提原则(见表14-3)以账龄确定计提比例(账拖得越久,计提比例越高),同时辅以单项测试(对于关键的应收账款单独进行减值测试)。投资者评估各上市公司坏账准备计提方法时,掌握的尺度是:越严格越好。严格的坏账计提标准,一方面说明上市公司对于坏账采取了“宁可信其有”的谨慎态度;另一方面也展示了公司对于自身资产质量的高度自信。值得一提的是,坏账计提标准一般保持不变。如果变更时采取更严格的标准,当然是好事,但如果上市公司突然放松计提标准,则须十分警惕。因为这可能是出于包装利润的需要。
表14-3以账龄为信用风险组合的划分及坏账准备的确认标准和计提方法

其他应收款
会计上对其他应收款的定义使用了排除法:除存出保证金、买入返售金融资产、应收票据、应收账款、预付账款、应收股利、应收利息、应收代位追偿款、应收分保账款、应收分保合同准备金、长期应收款等以外的其他各种应收及暂付款项。
看懂了吗?如果你觉得定义过于复杂,则只需明白一个简单的道理:一般情况下,其他应收款越少越好。
实践表明,其他应收款容易“藏污纳垢”,很多危险都潜伏在这个“其他”中。如大股东占用上市公司资金,绝大多数都体现在上市公司的其他应收款中。此外,一些公司间非正常的与经营无关的资金拆借也“躲”在该科目中。
其实,从“其他应收款”冗长的使用排除法的定义中便可察觉,与正常经营有关的业务活动,一般都有专门与之相对应的会计科目,而那些无关“正事”的活动,会计准则的制订者当然不好一一命名,只好一言以蔽之——其他应收款。因此,有的时候,我们不妨偏激一些,将其他应收款视为贬义词。在现实中,我们也可以印证上述看法。越是经营规范、主业突出、业绩优良的上市公司,其他应收款越少,甚至为零。相反,越是经营不规范、主业混乱、业绩平平的上市公司,其他应收款往往越多。
与应收账款一样,投资者也要关注会计附注中其他应收款的一些明细表。其中重要的是“其他应收款账龄情况表”(见表14-4)。
表14-4其他应收款按账龄分析

预付账款
顾名思义,预付账款是指上市公司尚未拿到货时支付给供货单位的定金或货款。
经营企业,最好“我欠人,而非人欠我”。体现在报表中,则应该是应付账款(负债类会计科目)多,应收账款少。相反,如果付款的时候特别痛快(货未到但钱已经支付了)而收款却很困难(应收账款增加),则说明公司竞争力有问题。
因此,投资者对预付账款要留意,一家优秀的上市公司,预付账款往往很少。如果上市公司的预付账款突增,则须警惕。
当然,对于一些需大量采购大宗商品作为原材料的上市公司来说,当大宗商品紧缺、价格处于上涨区间时,增加预付账款有利于保障原材料来源和降低成本。但是,如果对价格走势判断失误,在原材料价格上涨时大量支付预付款,待原材料到手时,价格大跌,这就会大大挤压产品的利润空间,甚至形成原材料价格高于产品价格的尴尬局面。
如云南铜业2008年半年报中显示,其1年以内的预付款项在半年时间内猛增55亿元(见表14-5),主要用途就是增加存货(主要是铜矿石)。不幸的是,铜价及铜矿石价格在2008年6月份之后大跌,云南铜业的赢利状况可想而知。
表14-5云南铜业预付款项明细情况

因此,对存在巨额预付款用以购买原材料的上市公司,投资者务必密切关注原材料和产成品的价格走势。一旦价格出现拐点,其对上市公司利润的影响,不是暴涨就是暴跌(见表14-6)。
表14-6

存货
存货是企业在日常生产经营过程中持有的待出售、仍然处在生产过程、在生产或提供劳务过程中将耗用的材料或物品等。包括库存商品、产成品半成品、原材料等。
存货在上市公司流动资产中所占比例通常较大,与应收账款一样,在正常情况下,存货与上市公司营业收入之间也应保持一个稳定的比例。存货增多,不仅影响上市公司的资金使用效率,而且往往说明公司产品滞销库存商品增加。投资者可以关注附注中存货的明细表(见表14-7)。
表14-7存货分类

与预付账款一样,当市场价格出现拐点时,巨额存货对上市公司利润助涨或助跌的作用也很明显。
在经济衰退的大背景下,当存货价格、产成品处于下降通道时,巨额存货往往成为上市公司的“大包袱”。特别是那些从原材料采购到产品销售的周期较长,或者说存货周转率(销售收入/存货平均余额)较低的上市公司,这一点尤其明显。
试想,当高价采购而来的原材料还在生产流程中而产成品的市场价格却已经大幅下降,这种高买低卖的格局长期持续,肯定会对上市公司的赢利造成极大影响(见图14-2)。
图14-2

与应收账款一样,存货也应当根据实际情计提跌价准备(见图14-3)一般来说,上市公司对于存货价值的确认标准是:按照成本与可变现净值孰低计量。简单而言,就是按照账面价值与真实价值孰低来计量。这样一来,在经济衰退时,计提存货跌价准备往往成为公司巨额亏损的首要原因。值得注意的是,一些公司为了避免当期利润大幅缩水,故意不对存货跌价足额计提,从而虚增当期利润。因此,投资者考察一家上市公司时,应该浏览同行业上市公司的计提标准与计提比例。通过对比,就可以大致了解这家上市公司对存货跌价准备计提是否充分与恰当。
图14-3

需要特别提醒的是,一些上市公司由于产品本身的特性,其存货跌价风险较一般公司要高得多,对这些公司来说,一且产品滞销,存货价值会大幅缩水,甚至快速归零。
如彩电类公司采购的液晶面板,其价格往往会在几个月之间大幅下调如果这些公司的产品不能尽快销售,最终很可能要“割肉”。更典型的是乳品企业的鲜奶产品,若几天滞销,存货价值就归为零。因此,投资者对于上市公司的产品特性要有充分估计。
固定资产
固定资产通常是指使用期限超过一年的房屋、建筑物、机器、运输工具以及其他与生产经营有关的设备、工具等。
从上述定义就可以推断出,对于多数上市公司,特别是制造业上市公司来说,固定资产在公司资产总额中所占比例往往很大,一般会超过50%。投资者如果对一家上市公司感兴趣,可以看看会计附注中固定资产的明细表(见表14-8),从中可以大致了解公司将资金都用在什么地方,是热衷于建豪华办公楼还是投资直接与生产相关的机器设备。
表14-8固定资产

上市公司建厂房、买设备所支出的资金,与买原材料的资金一样,都是成本。只不过这个成本不会在当期被全部列为成本,而是通过多年折旧,分摊计入成本。简单地讲,如果上市公司买进一台设备花费了10万元,预计该设备使用期为5年,那么可以在未来5年中,每年将2万元列入当年成本。对投资者来说,要特别关注固定资产折旧的会计政策(见表14-9)。赢利能力强的上市公司,往往倾向于缩短折旧时间。相反,赢利能力不强的公司则可能会延长折旧时间。因此,在判断一家上市公司的投资价值时,务必要注意其固定资产折旧政策。与同行业公司相比,如果一家公司的折旧期较长,往往不是什么好事;相反,折旧期较短的公司更值得关注。
表14-9

投资性房地产
投资性房地产是指以赚取租金或资本增值为目的而持有的房地产。这是在新会计准则下新出台的会计科目。
同样是房地产,在会计科目划分上,有的被视为固定资产,有的则被视为投资性房地产,原因何在呢?这是因为,房地产在企业中扮演的角色不同。视为固定资产的房地产,如厂房、办公楼,是企业生产过程中支撑要素之一,它自身并不能实现收益。投资性房地产则不然,其可以用于出租收取租金,或者投资者购买的目的不是自用而是等待升值。总之,它自身就可能带来收入、实现收益。会计准则中,将同样的物品根据用途与购买目的不同划分在不同科目中,是常见现象。如买地(实际上是购买土地使用权),如果自用,则视为无形资产,如果打算在上面盖房子,然后出售,则视为存货。又比如,同样是购车,如果打算改装后出售,就是存货;若自用,就是固定资产。这样划分的好处在于,投资者可以清晰了解上市公司的资产分布情况、使用效率、真实价值以及各项业务的赢利能力。投资性房地产的核算有两种模式:成本法与公允价值模式。所谓成本法,就是购置时花了多少钱,账面上就列示多少钱。而公允价值模式,简单地说,则是毎年根据市场价格的变化对房地产进行估值。假如估值后房地价格大幅升值,则会相应增加上市公司当期利润;当然,如果房地产贬值,则会相应减少当期利润。
上市公司可以自选这两种核算模式,从实际情况看,绝大多数上市公司采取了成本法模式(见图144),以2008年年报为例,1570家上市公司中存在投资性房地产的有630家,但其中仅18家(如金融街、昆百大等)采用公允价值对投资性房地产进行后续计量。
这样一来,房地产价格的波动便不太会对上市公司的当期利润产生影响。
图14-4

在建工程
投资者可以直接将这个会计科目理解为正在建设的工程。在建工程属于固定资产的“预备员”,一旦工程建好,投入使用,就将视为固定资产与固定资产的最大不同在于,在建工程不需计提折旧。正是因为这个差异,该科目容易成为公司业绩造假的“死角”。比如说,项早已完工的项目,上市公司迟迟不将其转入固定资产科目,由此减少计提折旧费。因此,投资者有必要看附注中的在建工程明细表(见表14-10),如果对照以前年度年报中的明细表,发现一项工程拖了几年不完工,则要保持警惕。
表14-10在建工程项目变动情况

无形资产
无形资产主要包括上市公司持有的土地使用权、专利权、非专利技术、商标权等。实际中,无形资产主要体现为土地使用权。由于我国土地是国家所有(农村土地为集团所有),企业只拥有土地的使用权而不是所有权。因此,企业置地就被视为购入无形资产(见表1411)。
表14-11无形资产的摊销

买地花的钱当然也是成本,不过这个成本与固定资产类似,也要在N年中摊销。一般而言,摊销年限都很长,30~50年不等,因此,反映到每年的成本中并不多。
值得一提的是,房地产类上市公司出于建筑商品房的目的所购买的土地使用权,可不被视为无形资产,而是当做存货。因为,此时的土地使用权已经成为产品的一部分,其属性变成流动资产,产品(商品房)一旦售出土地使用权也随之转移。
商誉
该科目只涉及上市公司购买另一家公司的股权。假设A上市公司购买了B公司40%的股权,虽然从账面上看,B公司40%的股权所对应的净资产是亿元,但由于B公司蠃利能力很强,因此A上市公司购买股权时支付了3亿元。那么,超出净资产的2亿元,也就是溢价部分,被视为商誉(见表14-12)。
剩下的1亿元,被视为长期股权投资。
表14-12商誉

投资者要注意,按照2008年以前的《企业会计准则》,上市公司要对商誉按不超过10年的时间进行摊销—也就是分期摊到上市公司的费用中去,而新准则不再要求摊销,但要求每年年底对商誉进行减值测试,如果发现商誉减值,就要计提减值准备。
应当说,目前的规定对那些习惯溢价购买其他公司股权以及喜欢兼并扩张的上市公司来说,是比较有利的。但与此同时,由于缺少了之前的强制性摊销制度,由于商“名不符实”从而伤害上市公司资产质量,乃至突然拖累上市公司利润的可能性也有所增强。对商誉数额较大的上市公司,投资者应当细究所收购公司的赢利状况。这也是考察商誉是否属实的重要依据。长期待摊费用
长期待摊费用是指企业已经支出,但摊销期限在1年以上的费用(见表14-13),包括固定资产大修理支出、保险费、排污费、技术转让费等。提醒投资者,不要被该科目中的“费用”两个字迷惑,它不是利润表中的会计科目,而是资产负债表中的资产类会计科目,也就是说,这个费用是资产,虽然它已经被花出去了。当然,长期待摊费用会按照一定的期限,逐年在利润表中列为费用。
表14-13长期待摊费用

投资者须注意,个别上市公司有时会将巨额广告费视为长期待摊费用,货料来源:摘自华发股份2008年年报。
这时就要保持警惕。一般来说,广告费都要在当期列入费用,而不能视为资产,但有些公司为了虚增利润,将广告费视为长期待摊费用,因此,投资者有必要关注附注中的明细表。
持有股权
交易性金融资产、可供出售金融资产、长期股权投资,这三个会计科目主要是对上市公司所持其他公司的股权进行归类。这三种类型各自的定义比较专业,在此不做详述。但可以举一个例子,简单加以说明。如果你2009年年初花50万元买了一套房子,到了2009年年底,这套房子已经涨到了100万元。你怎么看待这套房子呢?
如果你炒房子,打算过一阵就卖,这个时候就等于把房子视为交易性金融资产;如果你自己住,根本没想过卖,房子涨跌便没什么关系,你不用考虑买房是赔是赚,这个时候就等于把房子视为长期股权投资;如果你自己住,但也可能在价格合适的时候卖掉房子,是住是卖还没拿定主意,这个时候房子就是可供出售金融资。
要注意的是,上市公司交叉持股时,归类为以上三个不同的会计科目的会计核算方式会有很大差别,对上市公司每年的财务表现会产生截然不同的影响。
交易性金融资产
如果上市公司将持有的股票归为交易性金融资产,那么这些股票股价的变化将对上市公司的当期利润构成影响。在年报中这一影响表现为利润表中的“公允价值变动收益”。
四川长虹持有1766万股南方航空,四川长虹将这些股票归类为交易性金融资产。如果南方航空股价涨了,四川长虹的利润就要增加。这里要明确点,所谓涨了,是指会计报告期末南方航空的收盘价与上一个会计报告期末南方航空的收盘价相比较而言上涨。假如,南方航空2006年12月31日的收盘价是5元,2007年12月31日的收盘价是10元,那么在四川长虹2007年的年报中,就会由于南方航空股价上涨了5元而增加利润8830万元(1766万股×5元每股)
刚才所讲的有一个前提,就是四川长虹没有抛售南方航空的股票。假如四川长虹将南方航空的股票抛售,那么就以抛售时的价格与上一会计年度末的收盘价的差额进行核算。比如,四川长虹在2007年12月3日,将所持南方航空股票全部抛售,卖出的均价是12元,那么在四川长虹2007年的年报中,会由于卖出南方航空增加利润124亿元(1766万股×7元每股)。
可供出售金融资产
如果上市公司将所持股票归为可供出售金融资产,那么所持股票股价的变化,将对上市公司的净资产构成影响。具体表现为资本公积增加。雅戈尔持有的15亿股中信证券,就是可供出售金融资产。假如2006年12月31日,中信证券的收盘价是50元,2007年12月31日,中信证券的收盘价是100元,那么在雅戈尔2007年年报中,公司的净资产就会因此增加75亿元(见表14-14)。
大家可能注意到了,中信证券股价的变化,是影响雅戈尔的净资产,而不是利润。这是可供出售金融资产与交易性金融资产在会计核算时最大的不同。
表14-14

我们再假设,雅戈尔在2007年的某一天,将15亿股中信证券以每股100元的价格都抛了,那么在这种情况下,就对雅戈尔的利润有影响了。雅戈尔2007年的利润会因此增加1474亿元(150亿元-26亿元)。150亿好理解,这26亿元是从何而来的呢?2.6亿元是雅戈尔当初买1.5亿股中信证券时花的钱。
雅戈尔抛售中信证券时获利的计算方式与四川长虹抛售南方航空时的计算方式也不一样。前者的基数是初始投资成本2.6亿元,而后者的基数计算要看上一会计年度末的股票收盘价。
长期股权投资
上市公司如果将所持股票归为长期股权投资,那么所持股票股价的变化,对上市公司不构成任何影响。但被持上市公司业绩的变化,会对持股方的业绩产生影响。(其前提是上市公司将这部分投资按权益法进行核算,如果按成本法核算,只有现金分红才会对上市公司的业绩构成影响。)长江电力持有的23亿股广州控股,被长江电力归类为长期股权投资如果长江电力不抛售这些股票,广州控股股价如何涨跌,对长江电力都不会有任何影响。
这个时候,广州控股业绩的变化会对长江电力的业绩产生影响。假如广州控股2007年净利润是1亿元,且长江电力持有的23亿股占广州控股总股本的10%那么长江电力207年的净利润中,就会有1000万元是源于广州控股的贡献。当然,如果长江电力最终将广州控股抛售了,那其就对利润有影响了。其计算方式与雅戈尔抛售中信证券是一样的。
综合上述三种类型,我们将其对上市公司的影响列图如下(见表14-15)。
表14-15

利润蓄水池
上市公司将所持股票归为上述三类中的哪一类,《企业会计准则》并没有限制过多,而是允许上市公司根据自己的持股目的与未来打算自由选择。特别是在可供出售金融资产与交易性金融资产之间,上市公司几乎可以随意选择,但一旦选择后就不得随意更改。
在这两者之间,上市公司一般倾向于将持有数量较多的股票归为可供出售的金融资产。因为,如果上市公司将自己持有的大量股票归为交易性金融资产,就会产生一个问题,即公司无法掌控自己每年的业绩表现。按照刚才所讲的,一旦将股票视为交易性金融资产,股价的变化就对上市公司的利润构成影响。还以雅戈尔为例,如果它将持有的1.5亿股中信证券作为交易性金融资产,那么假如中信证券的股价在2007年跌了20元,那么仅在中信证券这一只股票上,雅戈尔在2007年就会亏损30亿元,这样一来,即使雅戈尔其他业务经营得再好,其2007年也必然亏损。因此,为了避免“身不由己”,雅戈尔就将这些股票视为可供出售金融资产。
其他资产类科目
以上重点解读了几种最常见也最有价值的资产类会计科目。下面简要介绍几种较常见且有必要进行说明的资产类会计科目。
工程物资,主要是指为建设固定资产预先购入的材料,或者为购买材料支付的预付款。工程物资可以视为在建工程或固定资产的“预备役”,一旦工程开始,就可以转入在建工程科目,工程完成后,就变为固定资产科目了。固定资产清理、生产性生物资产、油气资产,这三个会计科目很少使用,普通投资者不必关注。
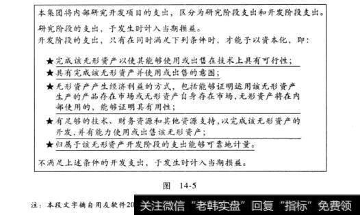
开发支出,顾名思义就是企业在新技术与新产品开发阶段的支出。在新会计准则中,对上市公司的研发投入资本化其实有相当严格的条件(见图14-5),能够这样做的上市公司很少,能够将巨额研发费用资本化的上市公司更是凤毛麟角。值得注意的是,如果上市公司当期开发支出增加额较大,且与当期利润之比较高,则该上市公司可能有故意压低利润之嫌。
图14-5

递延所得税资产,是由于税务会计与会计准则之间的差异形成的会计科目,普通投资者不必深究。
资产减值准备
只要是资产,几乎都会贬值——连现金都会因为通货膨胀而贬值,更遑论其他。从理论上讲,只要是发现某项资产的实际价值低于其账面值,上市公司就应该计提减值准备,也就是将实际价值与账面值的差额列为当期费用(减少当期利润)。会计附注中有一个对各项资产计提减值准备的汇总明细表,非常直观,值得关注(见表14-16)。
表14-16资产减值准备明细表

现实操作里,上市公司计提各类资产减值准备,有可能不是按照实际贬值速度逐年计提而是突然大幅计提,从而导致了上市公司当期利润大幅下滑。这种情况往往令投资者防不胜防。
事实上,仅从报表中观察一家上市公司的资产是不是贬值、实际价值应该是多少,是很困难的事情。因此,不妨换个思路,一般来说,长期保持强有力的贏利水平、应收账款比例少、经营性现金流净额大的上市公司,出现突然大幅计提减值准备的可能性很小—一如果有也早就计提了,没必要拖着。
相反,那些蠃利能力差、应收账款多、现金流又不畅的上市公司,容易出现突然大幅计提的现象——有隐瞒实际损失的动机。这一点,也算是投资绩优股风险会更小的一个佐证。
短期借款和长期借款
说完资产类科目,再讲讲负债类会计科目(见图14-6),相比前者,负债类科目更容易理解,普遍可以“顾名思义”。而且与资产类科目比起来,负债类科目般“弹性”不大。资产的真实价值与账面值可能会有很大出入,但负债一般不会有这种问题,欠多少就是多少,一清二楚。只有极个别公司(如航空公司)存在巨额外债,由于人民币汇率变动的缘故,可能会出现相应损益。这一点要注意。
上市公司从银行的贷款,主要体现在短期借款与长期借款两个科目中。第一,投资者应关注短期借款与长期借款的总额,同时结合利润表中的财务费用,看一看企业一年的利息支出有多少,在费用中占比多大。这样就可以凊晰评估利息支出对企业利润的影响程度,特别是可能蕴涵的潜在风险。此外,当央行调整贷款利率时,大家要特别评估利率调整对企业利润的影响力度。
第二,看上市公司的货款条件。一般来说,如果贷款中有相当部分是信用贷款,说明银行对上市公司的基本面相当信任。第三,关注贷款利率。目前银行对企业的贷款利率下限是确定的,基本上是央行公布的贷款基准利率,但贷款利率上限却基本实现市场化,除少数优质企业能够以基准利率从银行得到贷款外,多数企业的贷款利率为基准利率上浮30%左右(见表14-17),更有甚者则达到上浮50%。因此,关注上市公司的贷款利率,能看出在银行眼中公司的信誉度与安全性。
表14-17

必须指出的是,我国的信贷环境由于宏观经济环境及政策调控因素,经常呈现出“冷热交替”的波动特征。在这种背景下,一旦“冷空气”来临,那些业绩一般,在银行眼中信誉度差、可靠性不高的企业是首先被挤压的对象,这些企业不是拿不到贷款,就是必须接受高额的贷款利率。因此,结合上市公司的贷款条件和贷款利率,投资者完全可以分析出上市公司面临的外部融资环境。第四,留意巨额外币贷款。少部分上市公司的借款构成中存在巨额外币贷款(见表14-18),在目前人民币汇率波动较大的背景下,年报中以人民币核算的外币贷款每年度都可能会出现很大的汇兑损益。如东方航空2008年净汇兑收益,由于人民币相对美元升值,达到了197亿元(见表14-19)。
表14-18

表14-19财务费用/(收入)-净额

应付票据、应付账款与预收款项
“应付票据”与“应付账款”一般都是在上市公司采购原材料及劳务时形成的未付款。虽然它们也属于负债一种,但这种负债不同于银行贷款它们一般不用支付利息。而且从另一个角度讲,应付票据与应付账款的形成,也说明上市公司在市场博弈中的强势地位—否则卖方不会接受暂不付款的条件。
预收款项更了不起,能做到货未卖出,款先到(还不用支付利息),说明上市公司的产品相当抢手,因此,大额预收款项往往成为少数极品上市公司的重要特征。
当然,还有一些公司,由于其行业特点,会形成巨额的预收款项(如房地产公司),虽然我们不能就此判定这样的公司都是优秀的,但预收款项却能够成为预测公司来年销售收入的重要指标资产重大变动说明。
若资产项会计科目同比发生的重大变化(增减幅度50%以上),投资者还可以在年报“董事会报告”章节找到一个专门的部分即“报告期内公司资产构成同比发生重大变动说明”(见图14-7)。
在此提醒投资者,虽然会计报表附注中也都有相应的说明,但内容分散,不便阅读。上述部分将重大变化说明归集一起,有利于集中阅读和通盘考虑。
图14-7












