世界黄金期货市场:纽约商业交易所
纽约商业交易所是世界最早的黄金期货市场。根据纽约商业交易所的界定,它的期货交易分为NYMEX及COMEX两大分部,NYMEX负责能源、铂金及钯金交易,其余的金属(包括黄金)归COMEX负责。COMEX成立于1933年,1994年并入纽约商业交易所(NYMEX)后成为其金属交易分部,COMEX于1957年开始黄金期货交易,1975年美国政府取消了对个人投资黄金的限制,两年以后美元贬值,投资和保值需求的增长刺激了黄金期货交易在美国的迅速发展。COMEX目前交易的品种有黄金期货、迷你期货、期权和基金。

COMEX的黄金期货交易市场是全球最大的。它的黄金交易往往可以主导全球金价的走向,买卖以期货及期权为主,黄金实物的交收只占很小的比例。参与COMEX黄金买卖以大型的对冲基金及机构投资者为主,它们的买卖对金市产生极大的交易动力。庞大的成交量吸引了众多投机者的加入,整个黄金期货交易市场有很高的市场流动性。黄金交收的成色标准与伦敦相同。COMEX的黄金买卖早期只有公开喊价一种方式,后来虽然引进了电子交易系统,但COMEX并没有取消公开喊价,而是将这两种模式混合起来使用,采用先公开喊价,然后由电子交易系统接力,两者相加使参与买卖者差不多可以24小时在COMEX交易。
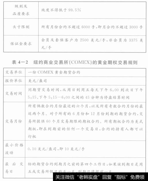
COMEX的交易单位是100盎司,规格为995金,以美元/盘司为价格单位。交易的品种包括交割曰期为现货当曰及逢单月接受不超过两个月的期货合约,2月、4月、8月和10月可接受23个月以内的合约,6月和12月可接受60个月内的合约。每天最大价格波动幅度是在头一天的结算价格基础上,最初的价格限制是每盎司75美元。两份最活跃月份交易中的任何一个达到价格界限之后两分钟,所有月份的期货和期权交易都要暂停15分钟。如两个活跃月份的交易中任意一个买价达到最高限制或卖价达到最低限制2分钟没有成交,交易也要暂停。如果在一天交易的最后20分钟达到价格界限交易不会停止。如果在交易的最后半个小时达到价格界限,交易将在正常关闭时间之前至少10分钟恢复。当停止的交易重新恢复时,价格限制将扩大100%,当月期货合约没有价格限制。
交易所根据交易者的交易方式和信用等级对持有的敞口期货头寸收取保证金。非会员投资者的初始保证金比率为1.35,初始保证金和维持保证金均为每张合约3375美元。结算会员、一般会员和套期保值者的初始保证金比率为1,初始保证金和维持保证金均为每张合约2500美元。对于黄金信托交易,当信用度低于90%后,每张合约结算会员需要追加维持保证金150美元,一般会员和套期保值者需要追加165美元,非会员需要追加203美元。在任意一个月以及所有月份,最高可持有6000份净期货合约,但是现货交割月不能超过3000份。
根据期货合约进行的黄金交割必须具有由交易所核准认可,并列入名单内的炼金者的序列号和认证章。第一个交割曰是交割月的第一个工作曰;最后一个交割曰是交割月的最后一个工作日。买方或卖方可以将期货头寸交换成为等量的实物头寸,也可以用来发起或结算一个期货头寸。为了完成每一份合约,卖方必须交割100盎司的纯金,经过检验的纯度不低于0.995,或铸成一条,或铸成每条1千克的三条,并包括序列号及炼金者的认可章,该炼金者应当在交易所核准认可的炼金者名单之内。

表4-1纽约商业交易所(COMEX)的黄金期货交易规则


表4-2纽约商业交易所(COMEX)的黄金期权交易规则











