世界著名的投资大师巴菲特称其“一生追求消费垄断企业”。在巴菲特的选股原则中我们可以发现一些规律:巴菲特所选的股票有很多是具有垄断性的公司,比如早期的美国运通信用卡公司和迪土尼。尽管迪士尼目前在电影界面临多家公司竞争,但其拥有的早期卡通片资源却无人能够替代。如果从行业属性的角度分析比较,垄;断性无疑是最容易出现潜力股的行业属性,就中国而言,电力、供水、电信类公司属于此类。
新股民朋友们从以往沪深股市的强势潜力股中可以发现,一些超级潜力股往往具备以下一些特征:公司主营业务突出,资金集中投资于专门的市场、专门的产品或特别的服务和技术,而此种产品和技术基本被公司垄断,其他公司很难插足投入。这些股票往往能吸引大量的市场资金,并促使股价出现较快上涨。
相反,那些产品和技术市场竞争能力不强,把资金分散投入,看到哪样产品赚钱即转向投入,毫无公司本身应具有的特色,以及无法对产品和技术形成垄断,在竞争程度很高的领域中进行投资的上市公司很难成为超级潜力股。
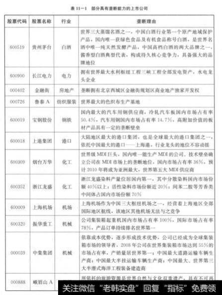
为什么垄断企业往往会成为潜力股呢?原因很简单:行业的垄断意味着具有垄断利润。通俗的说法就是:有些生意只有它独家能做,别家无法跟它竞争,其绝大多数客户有求于它,公司的现金流量等指标极为良好。比如说旅游业中的桂林旅游(000978>,该股就具有垄断优势,因为全世界只有一个桂林,即使票价上涨了,游客也还会络绎不绝(如表11-1所示)。













