来源:金融界网站
作者:任泽平
文:恒大研究院 任泽平 罗志恒 梁颖
摘要
美国总统掌握最高行政权,但受国会立法权和法院司法权制衡,历任总统在性别、种族、党派等分布有明显倾斜。美国总统作为美国的国家元首、政府首脑、最高领袖和军事统帅,在国家行政、军事和外交上掌握实权,但其权力受到国会和最高法院的制约。自1789年美国宪法生效以来的 44位美国总统中,全部为男性,43位为白人,26位为律师。自1854年共和党建立以来,30位美国总统中有19位来自共和党,11位来自民主党。
美国总统竞选程序涵盖宣布竞选意向、初选前辩论、初选、党内确定总统提名候选人、竞选运动、大选日选民投票、选举人团投票和总统正式就职等阶段,历时近两年。本次大选时间跨度从2019年春季开始,至2021年1月新总统就职结束。美国总统选举每四年举行一次,连选连任不得多于2次。根据美国宪法,达到年满35岁、在美国居住至少14年和在美国出生这三个条件即有资格竞选总统。1)2019年春季开始,各参选人陆续宣布竞选意向,随后通过电视辩论、接受采访等方式进行初选前宣传造势。2)2020年2-6月,各州将陆续举行党内初选,通过党团会议或直接初选两种形式推选认可的总统参选人与承诺代表。3)2020年7-8月,两党将分别召开全国党代表大会,由承诺代表(承诺根据本州初选投票结果进行投票)和未承诺代表(民主党称超级代表,多为党内知名人物,不承诺根据州初选结果而根据自己意愿投票)共同投票确定本党总统提名候选人,并由总统候选人提名副总统候选人以及制定和讨论通过总统竞选纲领。4)两党全国代表大会后,两党总统候选人将开展持续8-9周密集的竞选运动以争取选票。5)全国选民投票日,即大选日,美国选民将在各州指定地点投票,选出支持的总统以及选举人团。6)选举人投票日,各州选举人团(需要发誓按照本州选民大选投票结果投票,但历史上出现过违背誓言的情况)将进行投票,除内布拉斯加州和缅因州按普选中各候选人得票比例分配选举人票外,其他48个州和华盛顿特区均奉行“赢者全拿”的规则,在该州普选得票较多的候选人将会获得该州全部选举人票。赢得选举人票超过总数的一半(270张)的候选人将当选总统。7)选举年次年的1月,总统将举行就职典礼宣誓就职,美国的总统选举于此宣告结束。
本次美国大选需要关注四个关键时点:1)参议院对弹劾总统进行投票,2)2020年2月爱荷华州打响初选第一枪,3)2020年7月民主党确定总统提名候选人,4)2020年11月大选日投票。弹劾事件进展和各州初选顺序均对美国大选局势有举足轻重的影响。当前民主党控制的众议院已通过对总统特朗普的两项弹劾条款,下一步参议院将就弹劾条款进行审议和投票表决。若最终弹劾成功,共和党总统提名候选人切换至彭斯;若弹劾失败,民主党声誉受损。根据12月17日Real Clear Politics民调数据,84.3%的民主党人支持弹劾,88.3%的共和党人反对弹劾。两党发布的弹劾调查报告观点走向两极,民主党认为已具有压倒性证据,共和党人认为弹劾调查所获证据未证实民主党的任何指控。由于通过弹劾需要2/3的参议员投赞成票,在弹劾相关投票中两党议员基本按照党派立场投票,而共和党在参议院占据多数席位,特朗普被弹劾成功可能性较低。爱荷华州和新罕布什尔州等较早开始初选程序的州,是民主党总统提名候选人之战的第一战场,其初选结果有巨大的广告效应,在该选区获胜者在随后各州初选中信誉和支持率往往会不断“滚雪球”,而失败者则需要付出更大的努力和竞选成本去扳回劣势。
竞选主张方面,民主党内分化为激进派(进步自由派)和温和派(传统建制派),激进派往往寻求更激进的改革来解决问题。民主党内支持率排名前五的总统参选人为拜登(27.8%)、桑德斯(19.3%)、沃伦(15.2%)、布蒂吉格(8.3%)和布隆伯格(即彭博,5.0%),其中桑德斯和沃伦属于激进派,拜登、布蒂吉格和彭博属于温和派。截至目前,各参选人主要围绕医保、移民、减税、枪支管控、种族和外交政策等议题发表观点,并未涉及太多对华政策。社会问题方面,激进派在移民问题上提倡非法移民“公民化”,温和派则支持禁止非法越境;在少数群体的权利保障上两派对保护妇女堕胎权、解决体制种族主义和保护LGBTQ+人群等达成共识;在收入不均问题上激进派代表工人利益,而以拜登为首的温和派则力求工人与富人的相互妥协。医保方面,激进派倾向于政府统一运作的全民医疗保险体系,温和派主张政府主导、公私并行,主张不对现有的奥巴马公私合营的平价医保体系进行彻底改革,而是进行温和修正。贸易与外交方面,激进派认为自由秩序使全球中产阶级失败,需要将解决国内和全球收入不平等问题纳入到贸易和外交政策中,但依旧赞同以往建立同盟的做法。温和派希望恢复美国在维持“自由国际秩序”上的角色,但考虑到工人群体是重要选民基础而对自由贸易有所保留。两派在中国问题上立场相近,均对华持遏制态度但不赞同以贸易战方式进行。
目录
1 美国大选流程与选举制度
1.1 美国总统选举制度
1.2 美国总统选举流程
1.3 本次大选接下来的四个重要时点
2 当前主要参选人的竞选主张
2.1 共和党v.s.民主党:两党政治极化
2.2 民主党内部:激进派和温和派阵营分立
3 当前主要参选人的支持率情况
3.1 共和党内部:中美贸易谈判向前推进,弹劾调查未有较大进展,特朗普一枝独秀
3.2 民主党内部:竞争激烈,拜登、桑德斯、沃伦、布蒂吉格和彭博分列前五
3.3 共和党v.s.民主党:特朗普整体支持率不敌民主党前五,但在摇摆州和倒向州情况与其他候选人差距相对较小
3.3.1 历史上:民调、普选领先不一定成功当选,争夺摇摆州选举人票至关重要
3.3.2 现状:特朗普整体支持率低于民主党五人,但在摇摆州和可能倒向州则不然
4 总结:大选结局不会改变美国对华的遏制现状
4.1 大选选情受制于弹劾,弹劾大概率失败或僵持
4.2 特朗普连任、彭斯继任后当选或是民主党三强上台,均不会改变美对华遏制局面
正文
1 美国大选流程与选举制度
1.1 美国总统选举制度
美国总统掌握最高行政权,但受国会立法权和法院司法权制衡。美国实行总统制,总统作为美国的国家元首、政府首脑、最高领袖和军事统帅,在国家行政、军事和外交上掌握实权,但其权力受到国会和最高法院的制约,例如总统可否决国会通过的任何法案,但国会两院也可通过三分之二多数票推翻总统的否决;总统有权提名联邦法官,但需经参议院同意。若总统由于突发事件离职,将由副总统、参众议会议长及内阁成员按次序接任。
历任总统在性别、种族、党派等分布有明显特征。美国总统选举每四年举行一次,连选连任不得多于2次。根据美国宪法,达到年满35岁、在美国居住至少14年和在美国出生这三个条件即有资格竞选总统。自1789年美国宪法生效以来的 44位美国总统(共45任,格罗弗·克利夫兰在1885年和1893年先后不连续地两次担任美国总统)中,全部为男性,43位为白人,26位为律师。尽管美国理论上是多党派国家,但政权实质上由共和党和民主党两党掌控,其他党派话语权很小。自1854年共和党建立以来,30位美国总统中有19位为共和党党员,其他11位为民主党党员。美国总统出生地相对集中于弗吉尼亚州、俄亥俄州、纽约州、马萨诸塞州,分别有8、7、5和4位总统,占比分别为18.2%、15.9%、11.4%和9.1%。


美国总统选举实行选举人票制度,胜者全得。根据选举人票制度,各州选举人票数与其联邦议员数相等,50个州各拥有2票固定票数(对应全国共100名参议员)和按人口比例分配的额外票数(对应全国共435名众议员),加上华盛顿特区的3票,美国共有538张选举人选票,获得超过半数(即270张)选举人票的候选人当选总统。若没有候选人获得半数以上选举人票,则国会众议院将从得票最多的前三名候选人中选出总统,参议院从得票最多的前两名的副总统候选人中选出副总统。选民在选举日给自己支持的总统候选人投票,选举人团根据本州选民投票结果分配选举人票,除内布拉斯加州和缅因州按普选中各候选人得票比例分配选举人票外,其他48个州和华盛顿特区均奉行“赢者全拿”的规则,在该州普选得票较多的候选人将会获得该州全部选举人票。选举年次年的1月,总统将举行就职典礼宣誓就职,美国的总统选举也于此宣告结束。

1.2 美国总统选举流程
美国总统竞选程序涵盖:宣布竞选意向及党内初选前辩论、党内初选、党内确定候选人、竞选运动、大选日选民投票、选举人团投票和总统正式就职等阶段,时间跨度一般历时近两年,从选举年前一年春季开始,至选举年后一年总统就职典礼结束。1)选举年前一年春季开始,有意参加总统竞选的公民陆续宣布竞选意向,随后通过电视辩论、接受采访等方式进行初选前宣传造势。2)选举年上半年,各州陆续举行党内初选,选民在初选前明确党派身份,通过党团会议或直接初选两种形式推选认可的总统参选人与本党承诺代表(承诺将按照本州初选结果对党内参选人投票),各党在各州的初选程序存在差异,包括是否允许其他党派人士参与、各总统参选人在本州获得承诺代表票数按得票比例分配还是胜者全得等。3)选举年7-8月,两党将分别召开党代表大会,由承诺代表和未承诺代表(民主党称超级代表,通常为党内知名人物,不承诺会按照本州初选结果对党内参选人投票)共同投票确定本党总统候选人,并由总统候选人提名副总统候选人以及制定和讨论通过总统竞选纲领。自2020年起民主党超级代表不参与党代表大会首轮投票,只有当第一轮投票未有候选人获得50%以上票数时,才能参与第二轮投票。4)两党全国代表大会后,两党总统候选人将开展持续8-9周的密集的竞选运动以争取选票。5)全国选民投票日,即大选日,美国选民将在各州指定地点投票,选出支持的总统以及选举人团。6)选举人投票日,各州和哥伦比亚特区推选出的选举人团(发誓将按照本州选民大选投票结果投票,但历史上发生过违背誓言的情况)将前往各州首府进行投票,赢得选举人票超过总数的一半(270张)的候选人将当选总统。7)选举年次年的1月,总统将举行就职典礼宣誓就职,美国的总统选举也于此宣告结束。

1.3 本次大选接下来的四个重要时点
本次美国大选接下来将面临四个重要时点:参议院对弹劾总统进行投票;2020年2月爱荷华州打响初选第一枪;2020年7月民主党确定总统候选人;2020年11月大选日投票。若弹劾成功,副总统彭斯作为第一顺位继任人将代替特朗普完成余下任期,共和党总统提名候选人大概率切换至彭斯;若弹劾失败,民主党声誉严重受损,影响其总统提名候选人。由于弹劾大概率失败,相较之下,民主党总统提名候选人更为关键。民主党战况激烈,民主党内共计划进行12轮初选辩论,截至2019年12月已举行6轮电视辩论,仍未有参选人的党内支持率达到50%以上。

民主党弹劾特朗普事件影响美国大选局势,民主党对特朗普发起的弹劾调查持续推进,当前第四阶段已完成,众议院已表决通过两项弹劾条款,下一步将由参议院就弹劾条款表决。弹劾总统需众议院和参议院投票通过,流程总体可分为五大步骤:1)众议院议员发起弹劾提案;2)众议院议长佩洛西决定是否正式启动弹劾调查;3)众议院委员会(通常为司法委员会,目前由24名民主党议员和17名共和党议员组成)通过投票决定是否有充足的证据发起弹劾,若投票超过半数,则将提案移交众议院;4)众议院全体投票决定是否发起弹劾,若超过半数,则国会正式弹劾总统;5)参议院举行审讯并全体投票决定是否弹劾总统,若超过2/3的参议员通过,则总统被弹劾并下台,极端鹰派副总统彭斯接替。自9月发起弹劾至今已两个多月,众议院情报委员会的弹劾调查报告以13票赞成、9票反对的表决结果通过并递交至众议院司法委员会,据美联社报道司法委员会最快将于本周投票决定是否弹劾。经过情报委员会主导的数周弹劾调查,已有17位证人出席闭门听证会,包括在闭门听证记录中“在7月冻结对乌克兰援助中发挥作用”的美国白宫高级预算官员马克·桑迪;11名证人出席两周的6场公开听证会,助理国务卿帮办肯特和美国驻乌克兰临时代办泰勒作证特朗普除冻结军事援助外还曾以白宫会面作为交换条件来要求乌克兰方调查拜登,但肯特、泰勒并未与特朗普直接接触,美国驻欧盟大使桑德兰称他认为特朗普以对乌克兰的军事援助换取对乌克兰腐败的调查,但同时也表明自己没有证据,这是其在与特朗普私人律师接触中的个人感受。12月3日,众议院情报委员会通过《特朗普-乌克兰弹劾调查报告》。12月5日,佩洛西表示特朗普滥用了职权,并要求众议院司法委员会起草针对特朗普总统的弹劾条款。12月10日,美国国会众议院司法委员会宣布针对总统特朗普的两项弹劾条款,指控他滥用职权和妨碍国会调查。12月13日,众议院司法委员会通过总统特朗普的两项弹劾条款。12月18日,美国众议院通过针对总统特朗普的“滥用权力”和“妨碍国会调查”两项弹劾指控,下一步参议院将就弹劾条款进行审议和投票表决。

民主党、共和党态度两极化,从众议院弹劾投票情况来看,各议员基本按照党派立场投票。由于最终的参议院投票需获得三分之二的赞同票,而参议院中共和党占据多数党席位,本次弹劾大概率失败。两党对弹劾态度两极化,对于数周的弹劾调查,民主党人普遍认为目前证据已显示特朗普存在滥用职权谋取私利的行为;但共和党人则普遍认为公开证人在作证中极少用到“贿赂”一词,证词均来源于他人转述或个人感受,民主党启动的弹劾是没有依据的。12月3日众议院情报委员会通过的《特朗普-乌克兰弹劾调查报告》认为特朗普不仅存在重大不当行为、利用职权请求外国干预美国选举以帮助他竞选连任,且阻挠弹劾调查、十几名证人听从特朗普指令拒绝作证,“关于总统不当行为的证据是压倒性的,他阻挠国会的证据也是压倒性的。”而12月2日众议院共和党人发布的调查报告则宣称弹劾调查所获证据“没有证实民主党的任何指控”,特朗普没有任何足以招致弹劾的不当行为,观点走向两极。考虑到参议院中民主党和共和党分别占45席和53席,共和党占据多数党席位,由于通过弹劾需要三分之二的参议员投赞成票,即67票赞成票,这意味着在民主党参议员和2名独立人士全部同意弹劾的情况下,仍需争取20票共和党参议员的投票。但从弹劾调查开始以来的表决结果来看,各议员投票基本遵循党派立场,10月31日众议院通过了弹劾调查程序决议案,所有赞成票均系民主党议员投出,所有共和党议员均投出反对票;12月13日众议院司法委员会对两项弹劾条款的表决结果均为23票赞成、17票反对,对应众议院司法委员会中24名民主党议员和17名共和党议员的党派分布;12月18日美国众议院对总统特朗普的两项弹劾指控的表决结果分别为230:197和229:198,对应众议院中235名民主党议员、199名共和党议员和1名独立人士的党派分布。根据12月17日Real Clear Politics民调数据,84.3%的民主党人支持弹劾,88.3%的共和党人反对弹劾。预计参议院对弹劾的表决结果将与党派分布相近,本次弹劾大概率难以成功。

各州初选顺序对美国大选局势也有举足轻重的影响,初选较早的州具有广告效应。爱荷华州和新罕布什尔州等最早开始初选程序的州是两党总统参选人争取提名的第一战场,其初选结果有巨大的广告效应,在该选区获胜者往往在随后各州初选中信誉和支持率不断“滚雪球”,失败者在其他选区需要付出更大的努力和竞选成本去扳回劣势,尽管初选较晚的州会获得10%-20%额外的承诺代表票数加成,4月举行初选的州获得10%额外票数,5-6月举行初选的州获得20%额外票数,三个及以上的州抱团举行初选也将获得15%的额外票数加成(与初选较晚的票数加成叠加),但从历史经验来看额外票数加成往往会扩大占优者优势而非弥补劣势者差距。此外,根据10月Rasmussen Reports的一项民调,自民主党内辩论开始以来,19%的选民变更支持人选,28%的选民仍未确定支持人选,这部分选民的立场更易受初选较早州的初选结果影响。
2 当前主要参选人的竞选主张
2.1 共和党v.s.民主党:两党政治极化
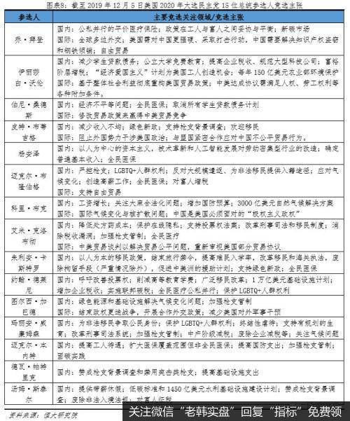
共和党和民主党在执政理念、经济文化政策上有明显差异,民主党参选人大多将抨击特朗普和支持弹劾作为主要竞选手段之一。共和党和民主党在意识形态和执政理念上有明显差异。共和党属于保守党派,奉行文化保守主义、经济古典自由主义,强调自由与效率、限制政府规模和政府管制、公平贸易等,支持减税、反对非法移民、减少社会保障水平、保留持枪权利等。民主党支持新政自由主义理念,提倡缩小贫富差距、加大政府经济干预以及更多社会福利、“宽待”移民以及包容多元文化,认为减税加重联邦政府债务负担。在两党政治主张和政策对立的背景下,民主党总统参选人大多通过支持弹劾和抨击作为争取政治筹码和支持的途径,在电视辩论、公开采访以及个人竞选网站宣传语上将抨击特朗普作为阐释竞选主张的一部分。民主党首轮电视辩论中,各民主党参选人团结一致,批评特朗普关于税收、医疗保健和收入不平等的政策,根据NBC统计,拜登在首轮电视辩论中9次提及特朗普,吉利布兰德和威廉姆森各提及7次;在第4轮党内电视辩论中,12名民主党总统参选人一致表态支持对特朗普进行弹劾调查。
医保方面,2008年通过的奥巴马的平价医疗法案要求所有美国公民购买医疗保险以获得政府基本医疗保障,民主党参选人基本都赞同政府主导医保的行为,而特朗普反对政府主导医保,在任期间一直试图废除奥巴马医改方案。气候变化方面,民主党总统参选人普遍认为应该对气候变化采取行动,而特朗普认为气候变化是骗局,因此退出了巴黎协定和废除了奥巴马政府的一些相关规定。基建方面,特朗普与民主党达成2万亿美元基建计划,以升级高速公路,铁路,桥梁和宽带。移民方面,特朗普对八个国家颁布了旅行禁令,减少难民入境、试图取消针对童年非法带入美国的人的“延期行动”计划等,而民主党参选人则号召“宽待”移民,部分甚至提倡为非法移民提供成为正式公民的途径。
2.2 民主党内部:激进派和温和派阵营分立
民主党内部主要分为激进派(即进步自由派)和温和派(即传统建制派),温和派是民主党主流。一般而言,支持提高最低工资标准、支持“单一支付医保”、严格管控枪支、扩大同性恋社群权利、保护移民等内容的参选人被归类于偏左的“进步主义者”,即激进派。温和派是民主党主流,其政策主张更为保守。两派之间也存在模糊地带,已退选的哈里斯就介于温和派与激进派之间。民主党支持率排名前五的总统参选人中,桑德斯和沃伦属于激进派,拜登、布蒂吉格和布隆伯格(彭博)属于温和派。在已进行的6轮电视辩论中,各参选人主要围绕医保、移民、减税、枪支管控、种族、气候变化和外交政策等议题展开辩论,并未涉及过多对华政策。同一派的参选人对议题看法大致相近,在政策细节上有所区别。
社会问题方面,激进派和温和派在移民问题上存在分歧,在少数群体的权利保障上达成共识,在收入不均问题上激进派更倾向于代表工人利益。在移民问题上,激进派提倡非法移民“公民化”,温和派则支持禁止非法越境。沃伦认为应当扩大合法移民并创造一条通往公民身份的道路,桑德斯也主张移民改革,表示将对非法越过边界的难民予以“去罪化”。温和派参选人则表示将保留禁止非法越境的法律。在少数群体权利保障问题上,激进派和温和派对保护妇女堕胎权、解决体制种族主义和保护LGBTQ+人群等达成共识。在收入不均问题上,桑德斯和沃伦更激进地代表工人利益,以求用较剧烈的改革改善收入不均问题,提议对最富裕阶层征收净资产年税和提高遗产税,而以拜登为首的温和派则力求工人与富人的相互妥协,提高对富裕阶层的所得税率和降低减税上限,企业家候选人杨安泽则提出不同的观点,要确定并保障居民普遍基本收入,对符合年龄的公民每人每月发放1000美金无条件的自由红利。
医保方面,激进派倾向于政府统一运作的全民医疗保险体系,温和派主张公私并行。尽管民主党认为应由政府主导医保体系,但激进派在医保政策上更为激进,桑德斯提出由联邦政府统一支付所有医疗保险,雇主将被禁止提供私人保险,公民不需要自付费用,但并未明确指明资金来源于何种税收。沃伦承诺在当选后,实行医疗保险的转移支付,大公司和“亿万富翁”们支付更多费用,中产阶级支付更少的费用。以拜登为首的温和派参选人则认为这会导致过高成本和低下效率,更倾向于不对现有的奥巴马公私合营的平价医保体系进行彻底改革,而进行温和修正。
贸易与外交方面,激进派认为自由秩序使全球中产阶级失败,温和派希望恢复美国在维持“自由国际秩序”上的角色、考虑到工人群体是重要选民基础而对自由贸易有所保留,但两派在中国问题上立场相近,持遏制态度但不赞同特朗普四处开战的方式。桑德斯和沃伦都反对自由贸易,认为世界范围内威权主义日益加剧,自由国际秩序已使全球中产阶级失败,需要将打击国内和全球收入不平等问题纳入到外交政策中,但依旧赞同以往建立同盟的做法。桑德斯认为目前中美贸易关系不利于美国的就业增长和财富平等,计划通过修改贸易政策来赢得这场竞争。沃伦认为美国贸易政策长期被企业和金融利益左右、侵害中产阶级利益,提出要基于整体社会利益彻底重构美国贸易政策,认为北京“正在利用其经济实力来步入世界舞台,并实施一种经济收益使压迫合法化的模式”,中美达成协议需满足人权、劳工权利等各种附加条件。拜登和布蒂吉格则希望恢复和保护美国作为全球安全保证者的角色,拜登拥护自由贸易、拥护全球多边外交,认为中美问题不在于贸易逆差,而在于中国存在的知识产权盗窃和钢铁倾销问题,对华态度逐步走向强硬。布蒂吉格认为中国正在“威权资本主义的国际扩张”,但在气候变化,恐怖主义和维持和平等方面与中国有合作的可能。












