股票投资原理:资本运作之我见
体制改革和资产注入
我国的国防科技工业起步于20世纪50年代,当时主要参考苏联模式,国防科技工业由政府直接管理,各国防工业部门既是国家部委又是武器装备科研、生产单位。直到20世纪90年代,这种政企不分的状况才得以改善,先是于1993年将原来的国防工业部门重组为若干个工业总公司,后于1999年再次拆分,基本形成了目前的十大军工集团的产业格局。军工集团改组迈出了政企分离、走向市场的第一步,也为后来的军工企业股份制改造奠定了基础。由于政策方面的限制,A股市场在很长时期内并没有真正意义上的军工股。直到2008年前后随着军工企业股份制改造以及资产证券化的推进,军工股才开始作为一个独立板块受到市场关注。随后两年,A股市场迎来军工资产注入的第一波高峰,2009—2010年共有9家公司启动了资产注入,涉及标的资产规模超过120亿元。在资产注入的持续刺激下,军工指数在此期间累计上涨170%,领先上证综指115个百分点,其中*ST昌河(600372)、中航精机(0013)等成功案例为资本市场留下了深刻印象。
2011年之后,军工资产重组进程开始放缓,且大立科技(002214)、中航重机(600765)、中航动力(600893)等军工资产重组相继遇挫,资本市场对军工资产重组的预期降至低点,甚至对军工体制改革的政策导向都开始产生怀疑。2012年,虽然哈飞股份启动了资产注入,但由于迟迟没有获批,所以并未有效修复市场对于军工资产重组的悲观预期。
2013年,中航动力(600893)与中国重工(601989)陆续启动资产注入,标的资产的规模与核心程度均有新突破。
回顾历史,体制改革始终是推动军工行业发展的重要动力,也是军工股投资的重要驱动因素。十八届三中全会吹响了全面深化改革的号角,军工资产证券化的范围将进一步放宽,研究所改制有望获得具体政策支持,武器装备研制与采购体制改革将对军工企业的经营效率与盈利能力产生重大积极影响,国企改革对军工企业的股权结构多元化、管理层激励与选聘机制等方面将产生深远影响。
2008年以来,各大军工集团的资产证券化率均有明显提升,但整体而言仍处于较低水平。按照净资产占比计算,中航、中船、重工、兵装集团处于第一阵营,资产证券化率在40%左右;兵工、电科、两大航天集团的资产证券化率仍处于较低水平。军工集团的资产证券化仍有很大提升空间,研究所改制有望为资产整合带来新的优质资源,现有的企业类资产整合也不容忽视。
图5-4主要军工集团资产证券化水平

航天科技集团
航天科技集团正在推进大型科研生产联合体院级实体公司建设,并以一、七、八院为试点,其本质是按照市场化体制机制建设、运行的专业公司,航天科技集团进行的院级实体公司建设是为研究院所的改制探索道路。航天五院长期以来在重点项目上承担总体总装任务,在航天系统中“位高权重”,优质资产丰富,中国卫星(600118)获得优质资产注入的确定性最大。航天六院和航天九院的专业化程度高,按照中航系专业化整合的经验,可以判断航天动力(600343)和航天电子(600879)将成为动力及电子业务的整合平台。特别是航天电子大股东曾经进行过整体上市的公开承诺,目前资产整合预期最高。
表5-4航天科技集团内部结构

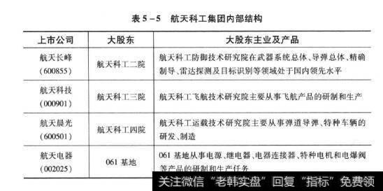
科工二院、科工三院、科工四院的主要军品为导弹,与上市公司目前的主业无关。导弹作为涉及国家战略机密的打击性武器敏感度高,注人难度较大,此前尚无注入的先例。但以上三个研究院还有大量民品资产和军民两用资产可以注入,航天电器的大股东业务不涉及核心军品的总体总装。2014年,航天科工集团在“一号文件”中提出加强集团公司整体上市方案的研究,并开始实行骨干人员持股制度。
表5-5航天科工集团内部结构

电子科技集团
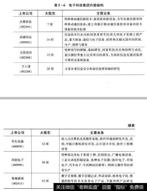
近3年,电子科技集团的营业收入和利润总额增速都保持在20%以上,成长性位列十大军工集团之首。电子科技集团下属上市公司中,国睿科技(600562)和四创电子(600990)大股东的主业涉及雷达,军品色彩浓厚,未来资产注人潜力较大。2013年,电子科技集团以海康集团为基础筹建安全电子子公司,信息安全板块也整合在即,海康威视(002415)和卫士通(002268)有望从中获益。
表5-6电子科技集团内部结构

军队科研院所改制
军事工业在任何国家的任何时期都处在技术研发和技术创新的前沿,代表了一个国家的综合科技发展水平和科技的战略高度,国防军事工业可以反映出一个国家科学技术发展的综合实力。就中国而言,最尖端的军工技术蕴藏在广大军工科研院所中。我国的军工科研院所在长期的管理实践中,形成了较为完善的科研生产管理以及大型系统的组织、开发能力。以航空、航天、船舶、兵器和核工业等十大军工总公司为例,就集中了200余个军工科研院所,几十万科研人员,不仅是国防建设的主要力量,而且也是国民经济建设中一支强大的科技队伍。
经过近60年的发展,我国军工科研院所积聚了大量的技术、人才、资本、经验和教训,在产品设计、制造、工艺、管理等方面已经日趋成熟。军工行业作为技术创新的排头兵,会在国家政策和财政投入方面获得一定的支持。受益于国家长期持续的巨大投入,受益于一代代科技人员的自主创新、集成创新和引进、消化、吸收、再创新,在国内各类企事业单位中,军工科研院所的研发实力最为雄厚,生产产品的附加值最高,盈利能力也最强。由于军工研究所获得了大量的国家资金和政策支持,其产品研制的资本性开支全部或大部分由国家承担,导致其盈利能力远远高于以制造加工为主的军工企业。同时,研究所生产的产品往往附加值和技术含量较高,更多地体现为高科技产品,或者是某类武器装备中最具技术含金量的关键零部件,占据着产业链的高端,因此能享受较高的溢价。
军工科研院所主要集中在航天科技集团、航天科工集团、中航工业集团、中国电子科技集团和兵器工业集团,其中以航天和电子科技集团为主,其“以研带产”的特征表现尤为突出。
我国军工研发和制造体系采用的是“厂所分离”模式,该模式源于当年的计划体制,在军工领域仍普遍存在。这种科研与生产分离、事业编制与企业编制共存的局面不仅制约了国防科技工业的创新发展,也已经成为各大军工集团实施资产重组的一大障碍,军工资产证券化仍止步于科研院所之外。2010年10月,中央军委与国务院联合颁布的“国发37号文”明确提出,要在三到五年内使军工科研院所改革取得积极进展;2011年,中共中央和国务院联合下发的《关于分类推进事业单位改革的指导意见》提出,要在5年之内基本完成从事生产经营活动的事业单位的转企改制;国防科技工业2012年工作会议提出,要全面展开“三大战役”,其中之一便是军工科研院所改革。
尽管有多项国家政策鼓励,但由于在人员、资质等具体问题上仍缺乏政策层面的确认,军工科研院所改制始终未能取得实质突破。十八届三中全会结東之后,各主管部门均在积极落实全面深化改革的决议,军工科研院所改制的具体措施有望在这一时间段出台。政策一旦明朗,军工科研院所改制即有望加速推进。
表5-7各军工集团旗下主要研究所资产及相关上市公司












