导语
工业互联网市场空间巨大,近期再享多重政策利好,使其成为A股市场中最强风口。如何布局工业互联网呢?哪些领域可以重点关注呢?
一、工业之神经:工业互联网
市场风起云涌,价值板块歇火,成长性板块独领风骚,特别是工业互联网板块,用友网络、宝信软件、东土科技剑拔弩张,海得控制、启明信息连续拉升!到底是谁给了它们底气呢?
与弄清这个问题,先了解一下何为工业互联网吧!

坊间传闻颇多,百晓生发现一个官方定义比较靠谱:工业互联网是面向制造业数字化、网络化、智能化需求,构建基于海量数据采集、汇聚、分析的服务体系,支撑制造资源泛在连接与高效配置的工业云平台。
简单来看,工业互联网就是新一代信息技术与制造业深度融合所形成的新兴业态与应用模式。工业互联网包括网络、平台、安全三大功能体系。

很显然,网络体系是基础,平台体系是关键核心,安全体系是基础保障,缺一不可!

这样来看,推行工业互联网目的就比较明确了,通俗来讲就是将制造业升级,使资源优化配置,工业生产更加高效。
接下来的问题是,工业互联网市场空间到底有多大呢?到底是否值得投资呢?
二、工业互联网的利好何在?
众所周知,随着我国经济发展,已经成为“世界工厂”,俨然成为工业大国,但很遗憾的是,并不能自诩为工业强国。
除了核心技术因素外,工业互联网规模也是重要因素。毕竟,工业互联网是工业革命和互联网革命的集大成者,重要性不言而喻。
根据YoleDevelopment预测,工业互联网接入机器设备数量将爆炸式增长,2015年接入规模已经是26亿件,到2021年,这一数字将超过100亿件,年复合增长率将达到25%。
而根据美国埃森哲和GE的评估,2030年工业互联网全球产值将达15万亿美元,到2050年则将达到50万亿至80万亿美元。
全球规模尚且如此,我国也不敢落后。据工信部预计,到2020年,工业物联网市场规模将突破4500亿元;在未来20年中,我国工业互联网发展至少可带来3万亿美元左右GDP增量。
再加上我国智能制造已有较强的基础:

可见,工业互联网市场空间还是蛮大的!但是不能否认,我国工业互联网水平处在初级阶段。实现需要过程,那么,急于投资这个领域好么?
其实,关于工业互联网的利好不断:
早在去年11月底,国务院发布《关于深化“互联网+先进制造业”发展工业互联网的指导意见》,其中提出“三步走”:

为了实施相关政策,今年2 月24日,设立工业互联网专项工作组,而且工作组阵容非常强大,并统筹开展“323”行动:

这样以来,直接刺激工业互联网在大型企业和中小企业当中的推广应用,也引发了市场对工业互联网的猜想。
再从市场层面来看,市场投资风格暂时已有暂时切换的苗头。随着年报业绩公布,部分资金开始从绩优蓝筹板块当中流出,开始向成长性板块流入。市场投资逻辑切换之下,也助推了工业互联网的表现。
那么,关键的问题是如何布局工业互联网板块呢?
三、工业互联网的投资方向
从政策推动上来看,“323”行动的意图就是指打造网络、平台、安全三大体系;推进两类应用,一是大型企业集成创新,二是中小企业应用普及;构建产业、生态和国际化三大支撑。
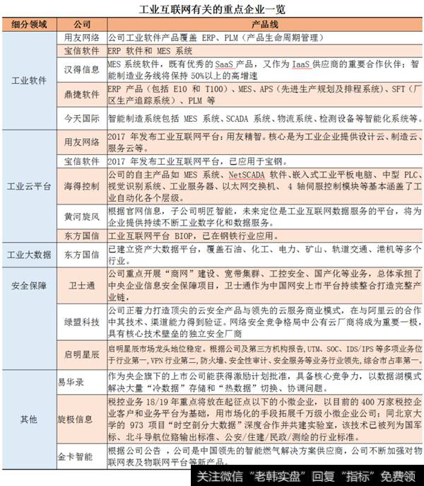
那么,布局工业互联网可以参考工业软件、工业云平台和工业大数据是关键的三个领域。当然,还可以参考工业互联网的产业链:边缘层、平台层和应用层等。

那么与之相关的上市企业可以重点留意:












