说实话,我的现场调研经历并不多,投资的这些年里真正跑过的公司也就七八个。在我看来,只有非常具有投资吸引力,同时又确实有一些疑问最好要到现场去了解一下的才会去一次。我不太理解那种一年到头都在出差,什么公司都要去看看的研究方式。其实如果仅仅从信息获取的角度,大部分的信息都可以在网络上获得了,特别是对于那些市场热度很高,引发较多关注的企业就更没必要去了。
但现场调研也有一定的作用。首先可以获得对公司管理和业务情况的一个直观感受,其次对于一些不太闻名的小公司而言,可以搜索到的信息确实很不足。最后,组织较好的现场调研往往会有较充裕的时间与公司的领导层直接对话,在这个过程中不同投资者的关注侧重和获得的解答往往能够弥补自己的一些思维盲点。此外,有经验的投资者通过对一些细节的观察,可能获得一些意外的收获。
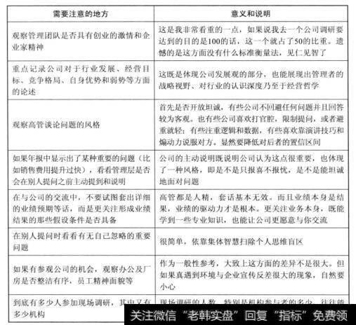
与年报研究一样,成功的现场调研一定要带着问题去,带着重点听,带着结论回来。下面是一些个人的经验供初学的朋友参考。

图1现场调研需要注意的地方
这里指的现场调研,主要是指类似股东大会或者定期的现场交流等公司正式活动,不包括现在比较流行的“草根调研”,即投资者通过跑商场柜台、找消费者做调查、守在工厂门口数运货的卡车等行为。我既没做过这种草根调研,也不觉得这种有很多“成功故事”的做法有多高明。相反,我觉得大多数的草根调研往往会因为数据量太小、观察点错误、地区差异、个体选择差异等因素而以偏概全加深误导。











