您的位置: 零点财经>财务分析>如何看懂财报> 腾讯的股价——腾讯是一种生活方式

腾讯的股价——腾讯是一种生活方式

2018-12-23 21:22:31  来源:如何看懂财报  本篇文章有字,看完大约需要35分钟的时间

腾讯的股价——腾讯是一种生活方式

时间:2018-12-23 21:22:31  来源:如何看懂财报

学会这个方法,抓10倍大牛股的概率提升10倍>>

腾讯是一种生活方式

1999年2月,腾讯推出QQ的时候,远不会想到今日的辉煌。2011年,随着微信的问世,腾讯再次被寄予了无限的想象空间,似乎又一个庞然大物将从这只巨大的企鹅中诞生。腾讯的股价也因此坐上了火箭,2014年最高飙升至每股646港元。腾讯的市值也突破1万亿港元大关时风头无俩,成为国内互联网行业的老大,如图4-15所示。

图4-15腾讯2004年—2014年股价图(数据来源:财经)

图4-15 腾讯2004年—2014年股价图(数据来源:财经)

看看腾讯2014年以来发起的一系列收购案,就知道它财大气粗。2014年1月,腾讯以15亿港元入股华南城,占股9.9%,并认购了一项增值权利,即可在上述交易完成后的两年内,以每股3.5亿元增值华南城新股,最终可增持至占股13%;2014年2月,腾讯认购大众点评20%股份投资金额达4亿美元;2014年3月,腾讯以旗下易讯9.9%股权、现金2.15亿美元等资产作价,认购京东15%股权腾讯的商业模式。

10余年间,腾讯是如何从一家深圳的IT作坊,成为互联网业界财大气粗的大亨?先来看看腾讯的商业模式。腾讯是靠“山寨”起家的,这个不容否认。QQ是最早的山寨产品,被山寨的是国外的应用ICQ。以QQ起家之后,腾讯似乎见什么山寨什么,并且凭借庞大的人海,腾讯甚至能迅速超越产品的原创,以至于业内人士送其“山寨之王”的称号,以示愤怒和无奈。从表4-2中可以看到,腾讯的诸多应用确实是在他人推出类似的应用之后才跟进的,这似乎坐实了腾讯“山寨之王”的名头。

表4-2腾讯的“山寨”应用

表4-2 腾讯的“山寨”应用

表4-2 续表1 腾讯的“山寨”应用

表4-2 续表2 腾讯的“山寨”应用

但是,如果腾讯不“山寨”,也许没有办法成就今天的企鹅帝国。山寨,也是一种战略。

著名经济学家阿维纳什·迪克西特在其《策略思维》一书中讲述了这样一个故事。

1983年美洲杯帆船赛决赛前4轮结束之后,丹尼斯·康纳的“自由号”在这项共有7轮比赛的重要赛事当中暂时以3胜1负的成绩排在首位。那天早上,第五轮比赛即将开始,整箱整箱的香槟被送到“自由号”的户黏性足以让任何企业向往。

图4-17腾讯QQ每天在线时间(百万小时)

图4-17  腾讯QQ每天在线时间(百万小时)

这样巨大的用户规模,一方面给了腾讯令人垂涎的想象空间,另一方面,由于人的社交及懒惰等属性,QQ打败了前赴后继的挑战者,自我强化了自身的“护城河”。我们以前经常调侃那些初来中国投资的外国投资者,“中国人口13亿,每个人买一瓶可口可乐,都能卖出13亿瓶”,而今,这种调侃却在腾讯身上变成了现实。

2011年1月,为了应对米聊的挑战,腾讯推出了微信。依靠QQ用户的导流,微信用户数量获得快速增长。2012年第一季度,微信用户数还只有5900万,两年之后,微信用户数已经达到3.55亿,将竞争对手米聊远远抛在背后。在IM(即时通信)市场,老二永远没有出头之日。据江湖传言,米聊的主人—雷军已经无意于此,将米聊出售给第三方。这个号称“中国乔布斯”的男人起了个大早,却不得不替腾讯做了嫁衣。“乔布斯”输了,马云又来了。2013年10月,马云在微信朋友圈称自已与微信缘分已尽,三天后将使用自家的即时通信工具“来往”。随后,马云在阿里内网上强势要求全员参与来往的推广,并以年底红包作诱饵,恩

图4-18微信月均活跃用户数(MAU,百万)

图4-18 微信月均活跃用户数(MAU,百万)

威并施地要求阿里员工在11月每人至少拉100个来往用户。这种全员营销的猛药,短期的冲刺作用确实很明显,在“来往”满月的时候,马云宣布用户数量突破1000万,但是然后……就没有然后了。

无论是在PC时代还是移动时代,腾讯通过QQ或者微信聚拢了大量人气,这种人气不仅体现在数量上,也体现在黏性上,不管是开心网、人人网这种过把瘾就死的社交网站,还是微博、陌陌这样的社交应用,都无法望其项背。人海,成了腾讯无与伦比的“护城河”。

海量的用户到手之后,腾讯的策略“简单粗暴”,就是以QQ和微信为核心,满足用户7×24小时的需要。

早上起来,打开QQ浏览器,看看新闻;到了9点上班时间,登录QQ、QQ邮箱和QQ浏览器,开展工作、收发邮件、查找资料;午间休息时,可以在腾讯拍拍上购物,在QQ空间和微博吐槽一下中午的饭菜;下午上班继续处理工作,工作时可以顺便听听音乐、看看股市行情;好不容易熬到下班,当然要看看电影电视剧、打打游戏娱乐一下,这就离不开腾讯视频和QQ游戏;等到入睡前,还需要电脑管家、手机管家管理电脑和手机……这就是腾讯以用户为核心“一站式”服务的野心(见图4-19)。

图4-19腾讯真正的业务支柱

图4-19 腾讯真正的业务支柱

那么,下一个问题也就来了:腾讯的竞争优势如何变现,也就是如何货币化?

腾讯的收入,第一块来源于电子商务,也就是易讯和拍拍。一方面自己进货卖给消费者,扮演终端零售的角色;另一方面,除了自营之外,还引入第三方,自己只是坐着收费,这是做平台。2013年,这一块贡献了16%的营收。第二块则是广告,包括品牌展示广告和搜索广告。这一块所做的贡献较少,只占到2013年腾讯营业收入的8%,这一块收入的基础在于流量。第三块,也是最强的一块,即增值服务,贡献了腾讯2013年营收的75%。这一块又来源于两部分:一部分是营业收入占年度总营收22%的社交网络,具体包括社交网络中的QQ会员(10月/月)、高级会员(20元/月)、空间会员(10元/月)、腾讯微博会员(10元/月)、QQ秀(10元/月)、QQ音乐(10元/月)、QQ邮箱(免费)、移动端增值服务(5~15元/月)以及道具等的销售;另一部分则是游戏,它贡献了全部营收的53%,具体包括网络游戏中的游戏平台会员(10~15元/月)、ACGs会员(日系游戏,10-30元/月)、 MMOGS会员(大型多人在线游戏,20元/月)、移动端会员(10元/月)以及道具等的销售(见图4-20)。

图4-20腾讯的商业模式

图4-20 腾讯的商业模式

显然,社交网络和在线游戏是腾讯营收的支柱,但只知道这一点还远远不够。这两大支柱背后,是腾讯的社交平台—2011年之前是QQ2011年之后又多了个微信。将QQ用户转化为游戏用户、QQ会员等增值服务的消费者和广告主,是腾讯货币化的三大方向。

2012年至2013年,通过QQ的导流,QQ游戏平台的平均同时在线用户稳定在420万人左右,远高于市场份额排名第二的网易游戏的250万人;最高同时在线玩家人数则稳定在850万人左右,ACG和MMOG的APRU值则不断提升,从2012年第一季度的50~95、90~130提升至80~190、140~300元。

从QQ用户到游戏用户的转换率虽然不高,但由于基数庞大,由QQ导流而来的游戏用户依然数目庞大,以至于业内人士哀叹:按照现在这种模式,是无论如何也追不上了,不是“我军”无能,而是腾讯太强大。游戏用户的转化也许还不能说明一切,由于价格弹性的存在,价格每降低一点,就会带来与之相应的用户量的增加。腾讯的增值服务会员数量反映了这一特点。增值服务会员的APRU值低于游戏的APRU值,增值服务会员数量就远高于游戏用户数量,在2013年的第四季度,这数量高达0.9亿。如果免费呢?这就是QQ空间的用户数量了,在2013年第四季度,QQ空间的用户数量高达6.25亿,转化率高达77.35%,如表4-3所示。

表4-3腾讯用户指标(单位:百万)

表4-3 腾讯用户指标(单位:百万)

因此,真正的规律是:腾讯QQ用户向其他应用的转化存在一个基本规律,其他应用的费用越高,转化率越低,反之亦然;但是,由于QQ用户本身基数庞大,即使是很低的转化率,也足以带来足够规模的营收。

财务分析

从2001至2013年,腾讯的营收从4900万元增至604.37亿元,扩张了1231.5倍,年复合增长率达72.87%。其中2013年的营收为604.37亿元,同比增长38%,虽然增速在放缓,但考虑到其基数十分庞大,这增速已经相当可观,如图4-21所示。按业务板块划分,腾讯2013年的增值服务收入为130.19亿元,同比增长9%;网络游戏收入319.66亿元,同比增长34%;网络广告收入50.34亿元,同比增长49%;电子商务交易收入97.96亿元,同比增长121%;其他收入6.22亿元,同比增长70%。

图4-21腾讯2001-2013年营收(单位:百万元)

图4-21 腾讯2001-2013年营收(单位:百万元)

一方面,腾讯增值服务收入的增速已经放缓,这是由于QQ用户数量以及会员增值服务销售均已进入平台期,难以再出现高速成长;另一方面,网络游戏收入依然保持快速增长的态势,在网络游戏行业,以营收计算,腾讯占据了47%的市场份额,是当之无愧的老大,如图4-22所示。

图4-22中国客户端网游厂商竞争格局

图4-22 中国客户端网游厂商竞争格局

易观国际游戏收入贡献了腾讯总收入的52.89%,几乎可以说腾讯是一个不折不扣的游戏运营商。这与它的商业模式息息相关,显然,为了营造良好的用户体验,腾讯在QQ平台上投放的广告和频率必然是有限的,腾讯要想获得更多的收入,就必须在将用户留在QQ的基础上,将其导流至游戏或者其他增值服务。

腾讯的营收在高速扩张的同时,含金量并未出现明显下降。从2002年到2013年,除个别年份外,其经营现金流比率一直保持在0.4以上(见图4-23),2013年的应收账款周转天数为18天,这些数据体现了腾讯营收的含金量:无论是增值业务还是网络游戏,又或者是网络广告或者电子商务,腾讯没有通过激进的政策去促进营收的增长,腾讯营收的增长是其业务本身增长的结果。

另一方面,在保持较高营收质量的同时,腾讯的毛利率虽然逐年下滑,但依然保持高位。2002年,腾讯的营收是2.63亿元,其毛利率是72.76%;2013年,腾讯的营收增长至604.37亿元,业务范围逐渐多元化,但其毛利率依然高达54.04%(见图4-24)。这一态势充分说明了腾讯在行业内的竞争优势。

图4-23腾讯经营业务现金流比率

图4-23 腾讯经营业务现金流比率

图4-24腾讯的毛利率

图4-24 腾讯的毛利率

我们将腾讯2008年至2013年的关键财务指标罗列在表4-4中,通过这些数据,我们可以发现,腾讯的偿债能力、成长能力、营运能力还是盈利能力都非常优秀。

表4-4 腾讯2008-2013年财务指标

表4-4 腾讯2008-2013年财务指标

在资产结构上,腾讯体现出轻资产的特点。2006年,腾讯流动资产的比例一度超过80%;到2013年,由于易讯等电子商务业务需要大量的库存,以便实现及时送货,但腾讯流动资产的比例仍然超过50%。在偿债能力上,虽然资产负债率逐年上升,但最高的2013年也不过是45.96%。况且腾讯当期的现金及银行存款对流动负债的覆盖率都已经达到60.81%(不考虑其巨额定期存款及受限现金),当期经营现金流对流动负债的覆盖率是73.26%,流动资产对流动负债的覆盖率是161.38%,当期利息支出亦不到7000万元,基本没有什么债务风险。在成长性方面,由于公司体量巨大,部分业务已进入平台期,增速不叮避免地放缓,但腾讯在2013年依然实现了38%的总体营收增长,这足以说明QQ平台的辐射能力。

在营运能力上,腾讯的应收账款周转率一直在提高——从2006年的7.01次提高到2013年的20.45次。这充分说明,腾讯营收的质量很高,应收账款回款很快,如图4-25所示。但腾讯流动资产周转率相比应收账款周转率低,其原因包括以下几点:其一,2012年以后,由于进入了电子商务领域,腾讯的存货规模有所扩大,这一业务使其周转率较专营网络游戏、网络广告和增值服务期间确有降低;其二,巨额的定期存款和受限现金,这一部分几乎处于停滞状态,未能进入流转。

图4-25腾讯2006年—2013年应收账款周转率和流动资产周转率

图4-25 腾讯2006年—2013年应收账款周转率和流动资产周转率

在盈利能力上,由于竟争优势的广泛存在和宽广的“护城河”,2006年,腾讯的净资产收益率达到了28.61%以上,甚至一度提升至42.88%,随后逐渐滑落至2013年的26.86%,如图4-26所示。总资产收益率的变化趋势亦与净资产收益率的变化趋势一致。我们把净资产收益率最高的2009年和最低的2013年进行比对,就会发现,2009年的总资产收益率为29.83%,超过2013年总资产收益率的两倍。

图4-26腾讯2006年—2013年的ROA(总资产收益率)和ROE(净资产收益率)

图4-26 腾讯2006年—2013年的ROA(总资产收益率)和ROE(净资产收益率)

既然2013年总资产收益率偏低,这便说明,腾讯2013年的净资产收益率是在权益乘数较高的情况下,也就是提高了负债率水平的情况下实现的。再深入挖掘一下就会发现,2009年的营业利润率、总资产周转率都高于2013年,如图4-27所示。其主要原因是,2009年之后,腾讯不满足于有的核心业务,逐渐发力于电子商务,但电子商务业务的利润率明显低于游戏业务、增值服务业务,在总资产周转率方面的特点亦是如此。其实,规模扩大未必能带来直接的经济利益,反而冇可能降低了股东财富,但是规模大的好处有时候不仅仅体现为直接的净资产收益率,这一点需要注意。

图4-27 2009年和2013年的杜邦分析对比

图4-27 2009年和2013年的杜邦分析对比

值得一提的是,从2009年开始,腾讯手中持有的现金及银行存款快速增长,到2013年,已经超过200亿元。此外,定期存款和受限现金亦高达237.54亿元。如此巨额的现金持有,一方面印证了腾讯营收之强劲,另一方面,也为其不断的收购提供了充足的弹药。

BAT还是AT?

2014年1月1日,快的打车宣布,北京首次使用快的打车的新用户将获得30元话费返还,快的打车将为此投入超过1亿元人民币。2014年1月10日,嘀嘀打车对乘客司机发起10元补贴活动;21日,快的打车跟进补贴乘客10元,司机15元。

到了2月10日,嘀嘀打车将司机及乘客补贴降至5元;2月12日,快的打车也将司机补贴下降至5元,乘客补贴不变。

2月17日上午,嘀嘀打车恢复对乘客的10元补贴,并宣称针对此项补贴的总投入将达10亿元人民币;当天下午,快的打车补贴乘客11元并称永远比同行高1元。

2月18日上午,嘀嘀打车将补贴调至12~20元不等,并赠送微信打飞机游戏道具;当天下午,快的打车将补贴提高至13元,并赠送天猫商城退货包邮。

2月23日,嘀嘀打车又承诺,对使用嘀嘀打车成功打到车但支付不成功的用户执行每单12元的补偿;24日又宣布,嘀嘀打车将为此补贴10亿元,用完为止;27日再次宣称,资金储备充分、补贴短期不会停止。快的打车则宣布从3月4日零点开始调整打车补贴方案,乘客补贴金额从之前的13元降至10元。一日之后,“快的”打车宣布从3月5日零时起,再次对补贴作出调整,即使用支付宝付款,乘客每单立减5元,每天2单。嘀嘀打车则同样下调打车补贴,从之前的随机补贴6元至15调整至随机补贴5元至10元不等,新的补贴方案从10日凌晨开始实据称,从2014年1月开始的打车大战,使快的打车和嘀嘀打车烧钱近30亿元,而其他的打车软件早已无人问津。快的打车和嘀嘀打车之所以如此财大气粗,皆因二者背后的巨人力量强大:快的打车的背后是阿里巴巴,嘀嘀打车的背后则是腾讯。

快的打车和嘀嘀打车的针锋相对显然不是阿里巴巴和腾讯的意气之争。虽然打车软件市场目前并没有显现出清晰的商业模式,但谁也想不到未来什么东西会成为下一个“QQ”、“微信”、“支付宝”,腾讯和阿里巴巴只有普遍撒网、提前卡位,才有机会抢占先机。

但在这场眼花缭乱,却又是真金白银的对战中,百度缺席了。百度、阿里巴巴和腾讯并称中国互联网行业的三巨头,简称BAT,者的组合构成了中国互联网行业完整的生态:腾讯的核心在人及其社交关系,阿里巴巴扮演了商品交易平台的角色,百度则成了沟通人和商品的渠道。

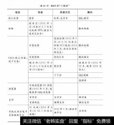
可问题是,做大之后,上游的想往下游走,下游的想往上游爬,中间环节的则希望两头延伸,都想构建属于自己的封闭的“生态圈”。于是,百度、阿里巴巴和腾讯开始了旷日持久的“三国杀”游戏,如表4-5所示。

表4-5 BAT的“三国杀”

表4-5 BAT的“三国杀”

表4-5 续表1 BAT的“三国杀”

表4-5 续表2 BAT的“三国杀”

得益于 google在国内的“水土不服”,百度已基本垄断了国内的搜索市场。尽管面临着360搜索、搜狗搜索等挑战者一波波的冲击,甚至360搜索的市场份额已达到23.1%且连续12个月保持增长,但根据CNZZ(由国际著名风险投资商IDG投资的网络技术服务公司,是中国互联网目前最有影响力的流量统计网站)的数据,2013年12月百度在搜索市场的占有率依旧接近70%。

阿里巴巴的成功则在于淘宝网、天猫商城和支付宝。2013年的“双11”,淘宝网和天猫商城的一天的网购规模超过了350亿元,这一数据足以说明阿里巴巴聚拢的巨大人气和流量。而根据 Hitwise(该公司的主营业务是,通过分析网站访问者行为的趋势来衡量网站的管理人员和市场份额)的数据,2013年第二季度支付宝和财付通占我国第三方支付平台点击访问超过90%的市场份额,其中,支付宝62.9%,财付通29.4%。至于腾讯则不用说了,在IM市场笑傲江湖。

但是,此时此刻,三者竟然都面临着冲击,互联网变化之快令人瞠目。因此,BAT不断攻城略地,希望将更多用户圈在自己的领地里。从互联网入口的输入法、搜索引擎,到互联网的娱乐、理财,再到O2O,BAT希望自己无处不在。

不过,在BAT之中,百度的地位是最尴尬的,这主要是因为百度核心业务不稳、财政业绩日显颓势、商业模式不佳。

虽然百度目前仍在国内搜索市场占据垄断地位,但这种垄断地位不能构成宽广的“护城河”。因为百度的主要意义在于搭建链接人和信息(包括商品)的渠道,但这种渠道并非是不可或缺的。说到底,搜索引擎只是一种工具,随时都有可能被替代。而腾讯和阿里巴巴则不一样,它们分别占据了人和信息的制高点,腾讯的用户转换成本远高于百度,阿里巴巴则因为集聚了海量的商品,也有着高于百度的黏性。

从财务业绩上,百度也体现出了自己的“颓势”。2010年至2013年,百度的营收分别是79.15亿元、145亿元、223.06亿元和319.43亿元,2011年至2013年的增速分别是83.20%、5383%和43.20%,如图4-28所示。在体量比腾讯小近一半的情况下,增速却已相近;而阿里巴巴的2013年营收已接近500亿元,净利润更是高达217亿元,是BAT中最高的。

阅读了该文章的用户还阅读了

热门关键词

相关阅读

为您推荐

移动平均线
股票知识
MACD
老丁说股
热点题材
KDJ指标
读懂上市公司
成交量
股票技术指标
股票大盘
分时图
股市名家
概念股
缠中说禅
强势股
波段操作
股票盘口
短线炒股
股票趋势
涨停板
股票投资
长线炒股
股票问答
股票术语
财务分析
炒股软件
上证早知道
经济学术语
期货
股票黑马
股票震荡市场
理财
炒股知识
散户炒股
外汇
炒股战术
港股
基金
黄金






















































































































































































































































































































































































































































































































































































































































相关栏目推荐

栏目导航

友情链接

网站首页
股票问答
股票术语
网站地图

copyright 2016-2025 零点财经保留所有权 免责声明:网站部分内容转载至网络,如有侵权请告知删除 友链,商务链接,投稿,广告请联系qq:253161086

零点财经保留所有权

免责声明:网站部分内容转载至网络,如有侵权请告知删除