您的位置: 零点财经>大V论市>猎豹实盘> 猎豹实盘:再聊聊H大……

猎豹实盘:再聊聊H大……

2021-09-13 22:10:39  来源:猎豹实盘  本篇文章有字,看完大约需要8分钟的时间

猎豹实盘:再聊聊H大……

时间:2021-09-13 22:10:39  来源:猎豹实盘

学会这个方法,抓10倍大牛股的概率提升10倍>>

最近H大的新闻有点多,刚开始是零星的上市公司披露H大欠款,然后是网上很多人投诉H大商业承兑汇票到期不能兑付,那时候猎豹哥就开始关注他的进展,多次在文章里提醒大家要注意其风险。期间一度收到H大法务部的重点“关怀”,说猎豹哥“严重夸大事实”,如果不删除文章,就要如何如何……

猎豹实盘:再聊聊H大……

猎豹哥表面上说不怕不怕,内心里其实是吓尿的,毕竟人家“瘦死的骆驼比马大”,别说马了,即便这只骆驼都瘦成了一只猫,捏死我这小蚂蚁也是易如反掌的事情,所以当晚三下五除二就把相关文章删除了。可是给了他机会他自己不争气,后面H大情况并未好转,反而接连爆出更多问题,特别是最近,简直是一天一个雷!

先是多地爆出H大楼盘停工,然后许老板的应对方式就是出来搞了个声势浩大的“保交楼”军令状。啥叫“军令状”?猎豹哥专门翻了一下《辞海》,是指古代将士于接受军令后所立的文书,上面载明如不能完成任务,愿受军法处分。这个处分,大多都是砍头,毕竟到了立军令状的时刻,必然是非常紧急的了。可惜H大没有给外界说,如果交不了楼,到底是如何处置……立完“军令状”后,媒体哗啦啦一顿表扬,猎豹哥就很纳闷了,人家付钱买了房,你按时交房,这不是天经地义的事情吗?怎么按时交房还成了你对大家的恩赐一样呢?

看不懂不要紧,这样的戏码前两天又来了一遍。上周四,圈内都已经盛传H大财富暴雷,这可是比承兑违约和交不了房更劲爆的事情。因为无论是承兑汇票还是交房,都是商业上的问题,你可以去起诉他,他可以慢吞吞的跟你玩躲猫猫,但理财产品到期不兑付,那性质就变了!各位可以去搜索一下以前相关公司理财产品到期不兑付的,如果当初售卖的时候是合规的还好说,一旦涉及像不特定群众融资或者拆分份额等非法融资方式,那实际控制人是有可能“吃皇粮”的了,很显然,H大在这方面十有八九有触碰红线!

许老板的应对之策呢?跟前面一样!9月10日,H大集团召开H大财富专题会议,许老板在会上表示“很多员工和业主都拿着辛苦钱、血汗钱和养老钱来买了H大财富的产品,我代表集团明确承诺一定要全部兑付,一分钱不能少。

你看看,说得多好啊!很多媒体又是“呱唧呱唧”一顿表扬!猎豹哥又纳闷了,欠债还钱此乃天经地义,怎么他说个要还钱居然也成了“正能量”?再说了,还钱这种事情,你真要有心,直接还了就是了,还搞这么多名堂干啥?除非就是没钱还……

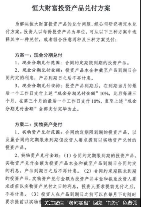
事实上,他就是没钱还了。今天上午有小道消息传出,多位投资者跑到H大总部所在地深圳卓越后海中心进行线下维权,然后H大就出了一份兑付方案:

猎豹实盘:再聊聊H大…

方案分成三部分:

第一种是现金分期兑付方案,投资产品到期后,在到期当月的最后一个工作日支付上述“现金分期兑付金额”10%,此后每满3个月,在第三个月的最后一个工作日支付10%,直到现金分期兑付金额全部支付完毕为止。

第二种是实物抵钱,第三种都是冲抵购房款!

其实看了这个所谓的“兑付方案”,买了他财富产品的人们估计要倒吸一盆凉气了。因为如果你要钱,那每3个月只能兑付10%,全部兑付完得差不多3年左右,这三年期间内是没有额外利息的,关键是,他能不能挺到哪时候?如果你要东西,那就是房子。看起来房子还不错,硬通货啊!问题是,这些房子大部分都还没修好,他能如期交房吗?烂尾了怎么办?这就是两杯毒酒,你可以“自由”选择喝哪一杯……

说到底,H大财富披露的兑付方案,跟当初那些暴雷的P2P没有本质区别,唯一不同的是多了个“期房”作为兑付手段。不得不说,H大这一招真是挺妙的,这等于变相去库存,要钱没有,要房子一大堆,如果你选择了要房子,那就从债主变成了房主,双方之间的关系就变了,即便到时候没有交房,也只能干瞪眼……以前圈内都流行“债转股”,现在居然玩“债转房”,说不定到时候一个小区的人还要自己集点资把小区弄完工,这事糊弄糊弄也就过去了。

值得一提的是,买H大理财产品的,大多是H大员工和员工家属,而且很多都不是自愿买入的,上面会下达指标,要么自己买,要么到外面去找人来买,完不成任务的就会被扣奖金甚至淘汰。所以,在H大挣的钱,最后又还回去了,相当于找了几十万免费甚至倒贴的员工,这种奇葩事,哪里去寻?

对于这个,猎豹哥只想说一句话:君子不立危墙之下!H大的事情不是一天两天了,总有人幻想他能起死回生,问题是他缺的不是几十亿,也不是几百亿,甚至不是几千亿……

关于大盘,今天A股基本上延续了前期的玩法,资源股疯狂,其他全歇菜。这轮行情啥时候开始调整?不用分析技术面,也不要分析基本面,主要看心态,目前这个天平是越来越脆弱,到底是“空翻多”还是“多翻空”?应该也就这两三天了。

以上内容仅代表个人观点,不构成投资意见!

投资有风险,入市需谨慎!

关键字: 上市公司披露
来源:猎豹实盘 编辑:零点财经

阅读了该文章的用户还阅读了

热门关键词

相关阅读

为您推荐

移动平均线
股票知识
MACD
老丁说股
热点题材
KDJ指标
读懂上市公司
成交量
股票技术指标
股票大盘
分时图
股市名家
概念股
缠中说禅
强势股
波段操作
股票盘口
短线炒股
股票趋势
涨停板
股票投资
长线炒股
股票问答
股票术语
财务分析
炒股软件
上证早知道
经济学术语
期货
股票黑马
股票震荡市场
理财
炒股知识
散户炒股
外汇
炒股战术
港股
基金
黄金






















































































































































































































































































































































































































































































































































































































































相关栏目推荐

栏目导航

友情链接

网站首页
股票问答
股票术语
网站地图

copyright 2016-2025 零点财经保留所有权 免责声明:网站部分内容转载至网络,如有侵权请告知删除 友链,商务链接,投稿,广告请联系qq:253161086

零点财经保留所有权

免责声明:网站部分内容转载至网络,如有侵权请告知删除